Fig. 4
From: Notch signaling promotes a HIF2α-driven hypoxic response in multiple tumor cell types

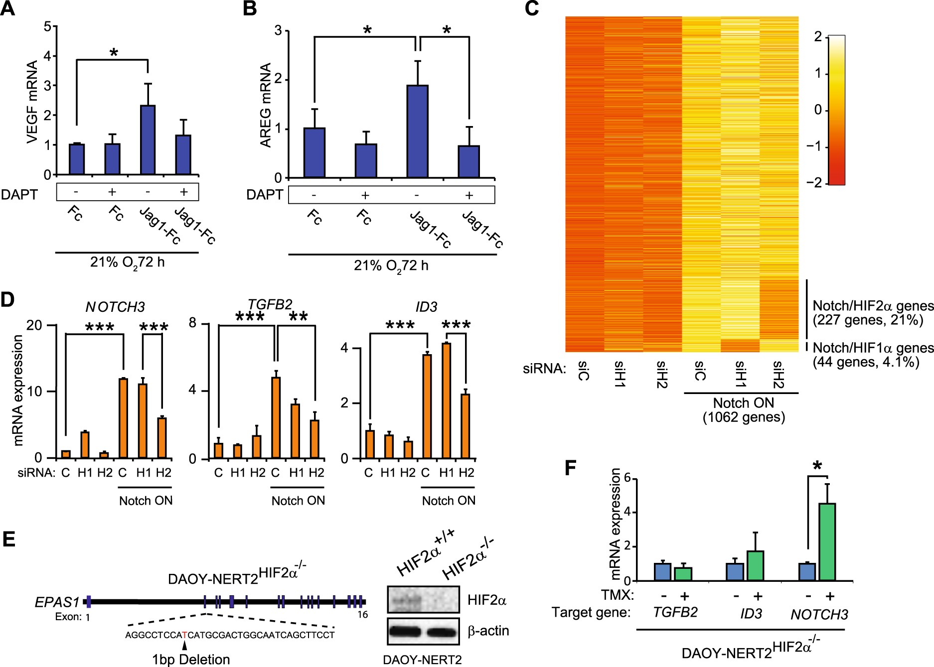
HIF2α is required for a portion of the Notch-induced transcriptome to be activated. (a, b) VEGF (a) and AREG (b) mRNA expression in MDA-MB-231 breast cancer cells cultured on immobilized Jagged1 ligands (Jag1-Fc), or control fragments (Fc), cultured at 21% O2 for 72 h in combination with DAPT treatment, as indicated. c Heatmap of Notch-activated genes in DAOY-NERT2 cells subjected to either HIF1α (H1) or HIF2α (H2) siRNA-knockdown (see also Supplementary Figure 4). A total of 1062 genes were upregulated by activated Notch signaling (Notch ON) in normoxia, of which 227 genes were downregulated by HIF2α siRNA knockdown, and 44 genes by HIF1α siRNA knockdown. d mRNA expression levels, measured by qPCR, of three genes (NOTCH3, TGFB2, and ID3) from (c). e Schematic representation of the CRISPR/Cas9 targeting strategy for the HIF2α gene (EPAS1) to generate DAOY-NERT2HIF2α−/− cells, with a Western blot showing targeting efficiency. f mRNA expression levels, measured by qPCR, of NOTCH3, TGFB2, and ID3 in DAOY-NERT2HIF2α−/− cells with and without tamoxifen treatment (TMX) to activate Notch signaling. Values are significant at *** p < 0.001, **p < 0.01, and *p < 0.05. Graphs represent an average of at least three independent experiments