Fig. 5
From: Notch signaling promotes a HIF2α-driven hypoxic response in multiple tumor cell types

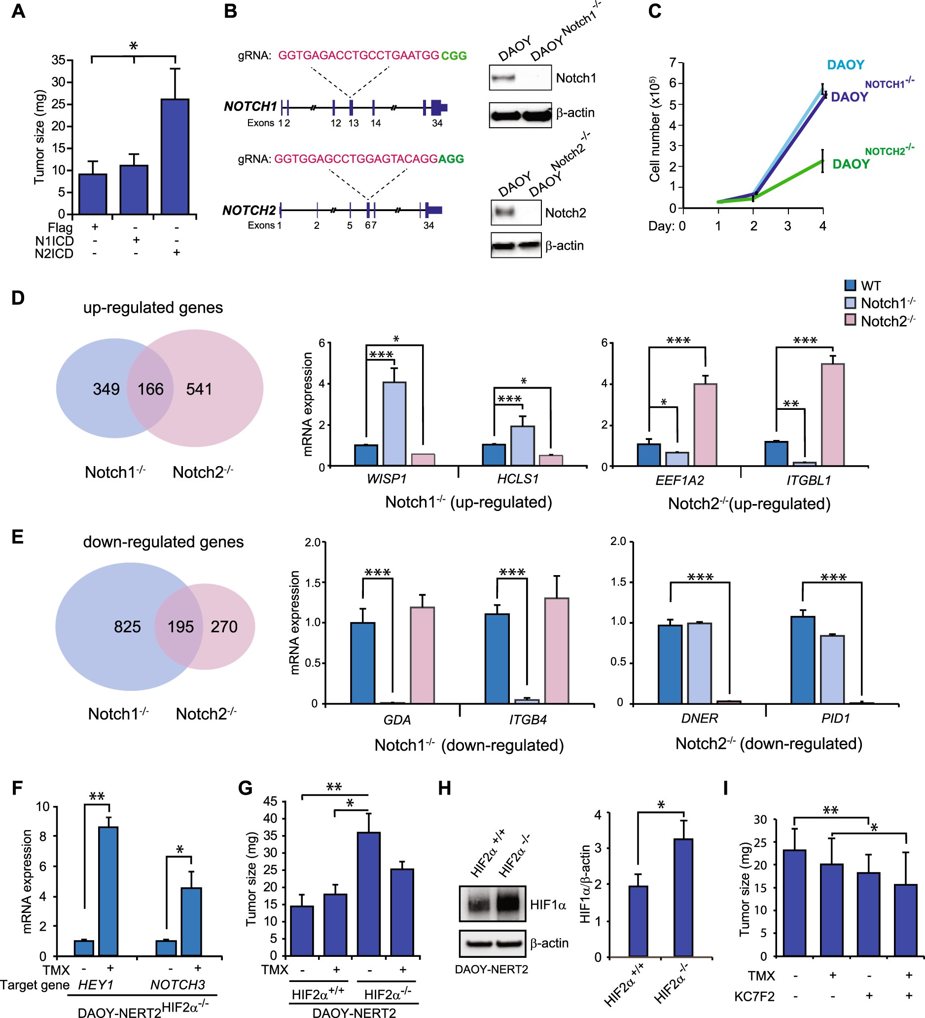
Notch1 and 2 ICD exert distinct effects on tumor growth. a Analysis of tumor growth in the chick chorioallantoic membrane (CAM) assay following overexpression of Notch1 or 2 ICD, as indicated. b Schematic representation of the CRISPR/Cas9 targeting strategy for the Notch1 and Notch2 genes (left) and protein levels measured by Western blotting in DAOY, DAOYNotch1−/−, and DAOYNotch2−/− cells. c Analysis of cell growth for DAOY, DAOYNotch1−/−, and DAOYNotch2−/− cells. d, e VENN diagrams describing differentially expressed genes between DAOYNotch1−/− and DAOYNotch2−/− cells, as compared to DAOY control cells, from transcriptomic analysis of these cells (left). Examples of genes specifically upregulated in DAOYNotch1−/− (WISP1 and HCLS1) and DAOYNotch2−/− (EEF1A2 and ITBGL1) cells (d), or downregulated in DAOYNotch1−/− (GDA and ITGB4)) and DAOYNotch2−/− (DNER and PID1) cells (e) are shown to the right. f mRNA expression levels measured by qPCR for HEY1 and NOTCH3 in DAOY-NERT2HIF2α−/− cells treated with a tamoxifen to activate Notch signaling. g Analysis of tumor growth of Notch1-activated DAOY-NERT2HIF2α+/+ or DAOY-NERT2HIF2α−/− cells, using the CAM assay. h Western blot of HIF1α protein levels in DAOY HIF2α+/+ and DAOYHIF2α−/− cells (quantification to the right). i Effects on tumor growth of the DAOY-NERT2HIF2α−/− cells after treatment with the HIF1α inhibitor KC7F2 at 40 μM. Values are significant at *** p < 0.001, **p < 0.01, and *p < 0.05. Graphs represent an average of at least three independent experiments