Fig. 1
From: CAB39L elicited an anti-Warburg effect via a LKB1-AMPK-PGC1α axis to inhibit gastric tumorigenesis

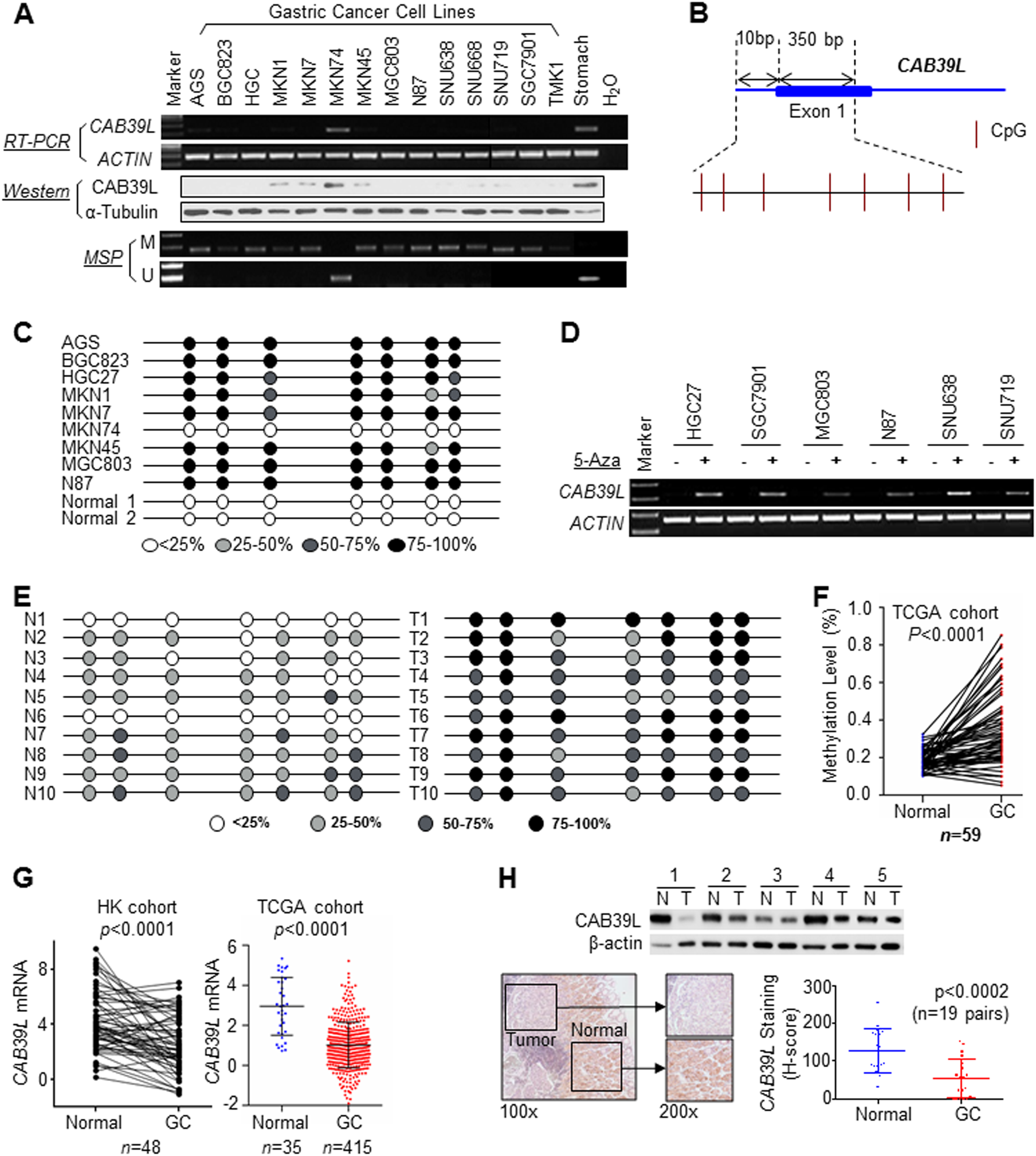
CAB39L was transcriptionally silenced via promoter methylation in gastric cancer. a CAB39L mRNA and protein level were down-regulated in 13 out of 14 gastric cancer cell lines, but was highly expressed in MKN74 and normal stomach tissue. Methylation-specific PCR (MSP) revealed CAB39L promoter hypermethylation in cell lines with silenced CAB39L. b Promoter region of CAB39L. CpG sites indicated for bisulfite genomic sequencing (BGS) were shown. c Promoter methylation in gastric cancer cell lines and normal gastric tissues were determined by BGS. d Demethylation treatment (5-Aza) restored CAB39L mRNA expression in gastric cancer cell lines. e BGS of CAB39L promoter revealed dense methylation in gastric cancer tissues as compared to adjacent normal tissues in Hong Kong cohort. f TCGA gastric cancer cohort confirmed promoter hypermethylation of CAB39L in gastric cancer (450 K methylation array) (P < 0.0001). g CAB39L mRNA expression was down-regulated in gastric cancer as compared to adjacent normal tissues in Hong Kong and the Cancer Genome Atlas (TCGA) cohorts (P < 0.0001). h CAB39L protein was down-regulated in gastric cancer as compared to adjacent normal tissues, as determined by Western blot and immunohistochemistry (lower, P < 0.0002)