Fig. 4
From: CAB39L elicited an anti-Warburg effect via a LKB1-AMPK-PGC1α axis to inhibit gastric tumorigenesis

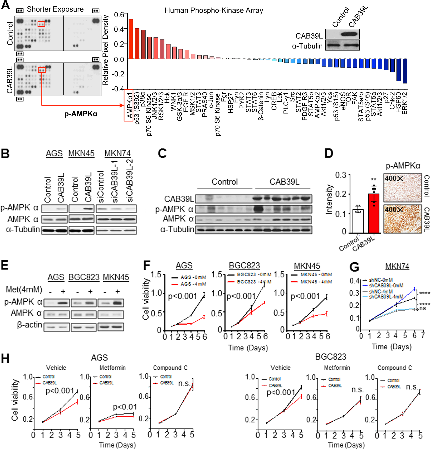
CAB39L positively regulated AMPK pathway. a Human phospho-kinase array analysis of BGC823 cells overexpressing CAB39L or empty vector. p-AMPKα was the top up-regulated kinase upon CAB39L overexpression. b AMPKα activation (phosphorylation) by CAB39L was validated by western blot analysis in two CAB39L overexpression cell lines (AGS and MKN45 cells). Conversely, CAB39L knockdown in MKN74 cells with siRNAs suppressed AMPKα phosphorylation. c Orthotopic resected tumors from mice revealed increased expression of p-AMPKα in CAB39L overexpression group compared to control group. d Immunohistochemistry for p-AMPKα in orthotopic xenografts showed increased p-AMPKα in CAB39L overexpression group compared to control group. e Metformin (4 mM) treatment in AGS, BGC823 and MKN45 cells activated AMPK pathway. f Metformin (4 mM) treatment suppressed the cell viability of AGS, BGC823 and MKN45 cells (P < 0.001). g Effect of metformin treatment on the viability of MKN74 cells expressing shControl and shCAB39L. h Metformin (4 mM) and Compound C (0.5 μM) demonstrated the tumor-suppressive role of CAB39L through AMPK pathway. (*P < 0.05; **P < 0.01; ***P < 0.001; ****P < 0.001)