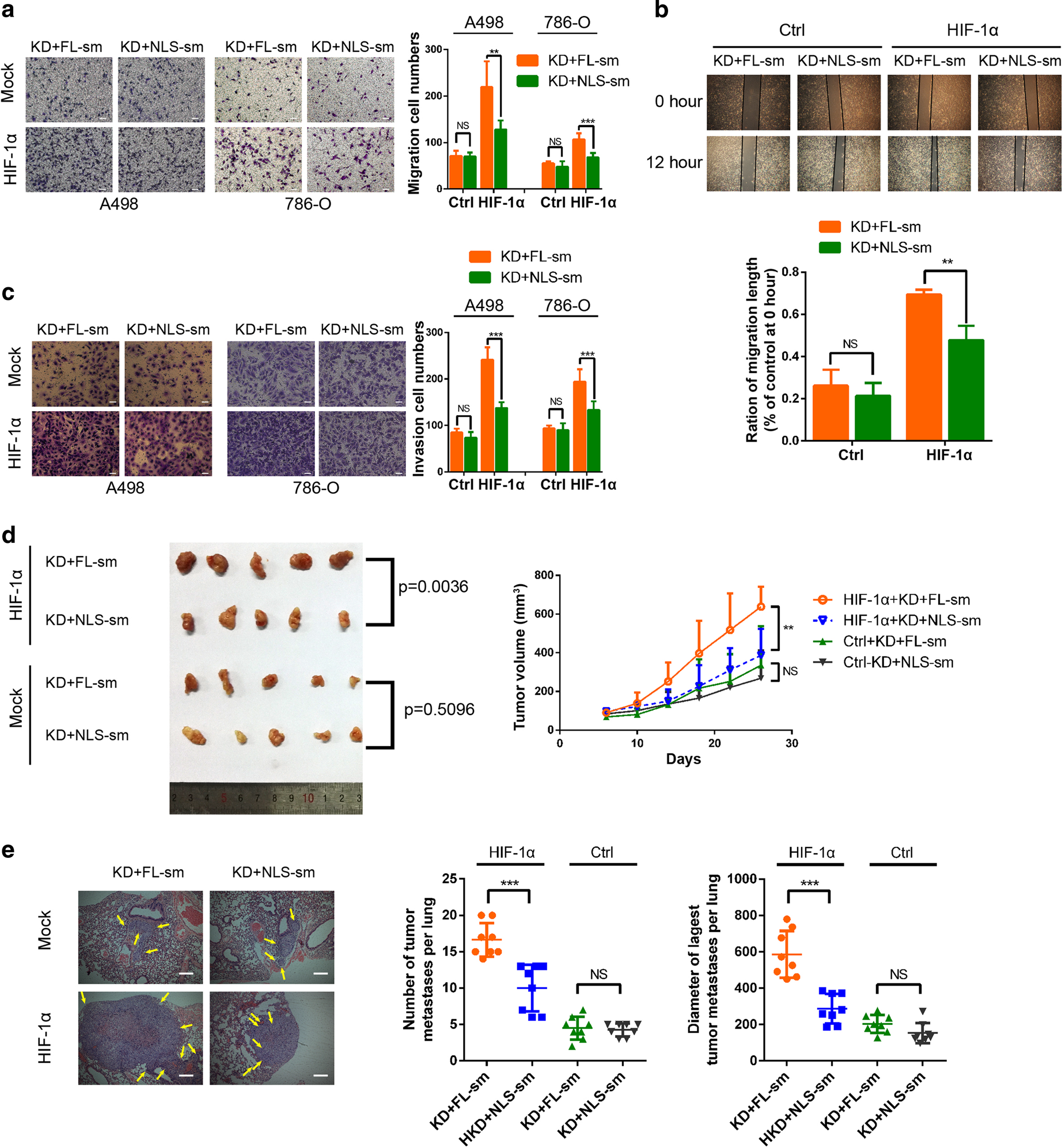
Fig. 5

HIF-1α is required for CXCR4 nuclear localization-mediated effects on RCC. a Transwell assays were performed to evaluate the cell migration of A498 and 786-O cells transfected with the indicated plasmid and lentivirus and administered CXCL12 (200 ng/ml) treatment for 24 h (n = 3). The statistical graph indicates the means ± SEM of the number of cells from six random high-power fields counted from three independent experiments. The scale bar represents 50 μm. b A498 cells were transfected with the indicated plasmid and lentivirus and then treated with CXCL12 (200 ng/ml) (n = 3). Left: representative images of the wound healing assay acquired at 0 and 12 h after scratching. Right: the relative migration rate was calculated by dividing the change in the distance between the scratch edges by the initial distance. c Transwell assays were performed to evaluate the cell invasion of A498 and 786-O cells transfected with the indicated plasmid and lentivirus and administered CXCL12 (200 ng/ml) treatment for 24 h (n = 3). The statistical graph indicates the means ± SEM of the number of cells from six random high-power fields counted from three independent experiments. The scale bar represents 50 μm. d Nude mice were subcutaneously xenografted with the indicated 786-O cells (n = 5). Left: the tumors were dissected and photographed. Right: the growth curves are shown. e Representative microscopy images of pulmonary metastatic lesions at 12 weeks after tail vein injection of the indicated 786-O cells into nude mice. Yellow arrows indicate lung metastatic tumors (left). The scale bar represents 200 μm. The number (middle) and diameter (right) of lung metastatic tumors in each group (n = 8) were calculated. The data are represented as the mean ± s.d.; NS means p > 0.05, **p < 0.01, ***p < 0.001; two-tailed Student’s t test