Fig. 1
From: TROY interacts with RKIP to promote glioma development

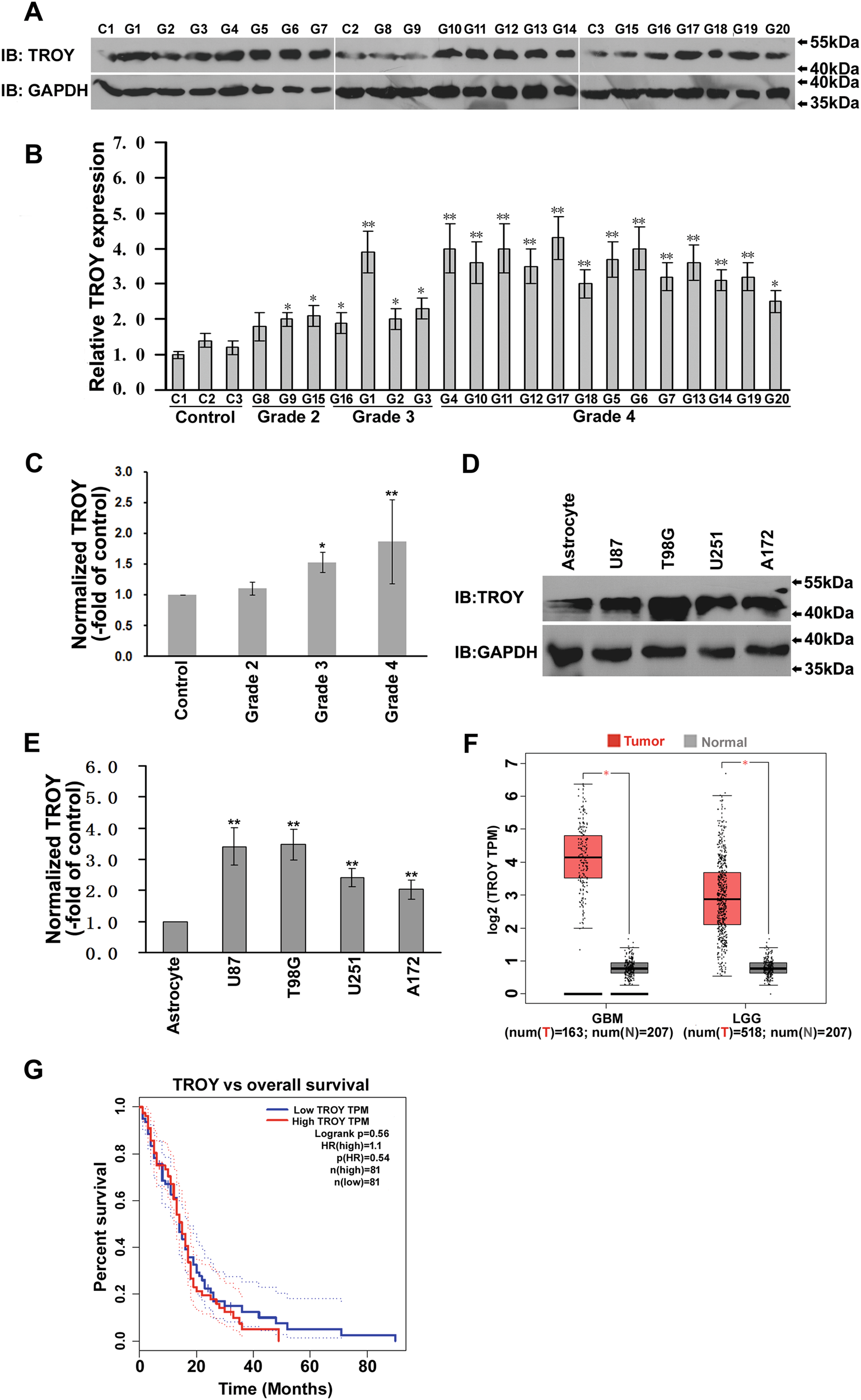
Expression of TROY protein in human glioma cells and tissues. (a) TROY levels in normal tissues (C1–3) and glioma (Grade2, G8,9,15; Grade 3, G1–3 and 16; Grade 4, G4–7, 10–14 and 17–20). GAPDH was an internal control. (b) RT-PCR of TROY in normal and glioma tissues. Relative TROY expression are normalized to that of the C1 sample. Three different portions of samples were examined. (c) The band intensities of a are quantified followed by normalized to the control. (d) Western blot of TROY expression in U87, T98G, U251 and A172 cell lines. Normal human astrocyte was the control. (e) The band intensities of d are quantified and normalized to the control. (f) The expression of TROY in human glioblastoma multiforme or brain lower grade glioma compared with normal tissues in TCGA database. The database were analyzed by GEPIA (http://gepia.cancer-pku.cn/) according to the previous report [24]. (g) The Kaplan–Meier analysis of survival in GBM in TCGA database