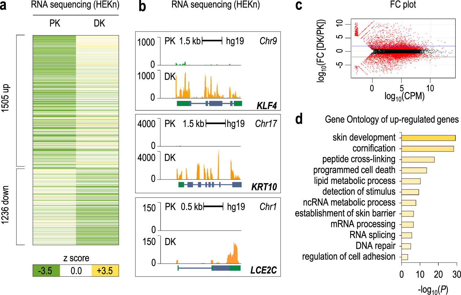
Fig. 1

RNA sequencing in keratinocytes reveals new genes involved in differentiation. a Heat map representing z scores of gene expression values determined by RNA-seq in proliferating (PK) and differentiated (DK) keratinocytes HEKn. P < 0.05; abs(logFC) > 2. b Genomic loci of KLF4, KRT10, and LCE2C and their enrichment scores obtained by RNA-seq in PK and DK HEKn. c Expression ratio scores of each gene in differentiated/proliferating samples. FC plot is generated using edgeR Bioconductor, which shows the distribution of modulated genes from (a) (logFC) as a function of their expression (logCPM) obtained from the RNA-seq in PK and DK HEKn. d GO terms for enriched genes in HEKn differentiation obtained from RNA-seq