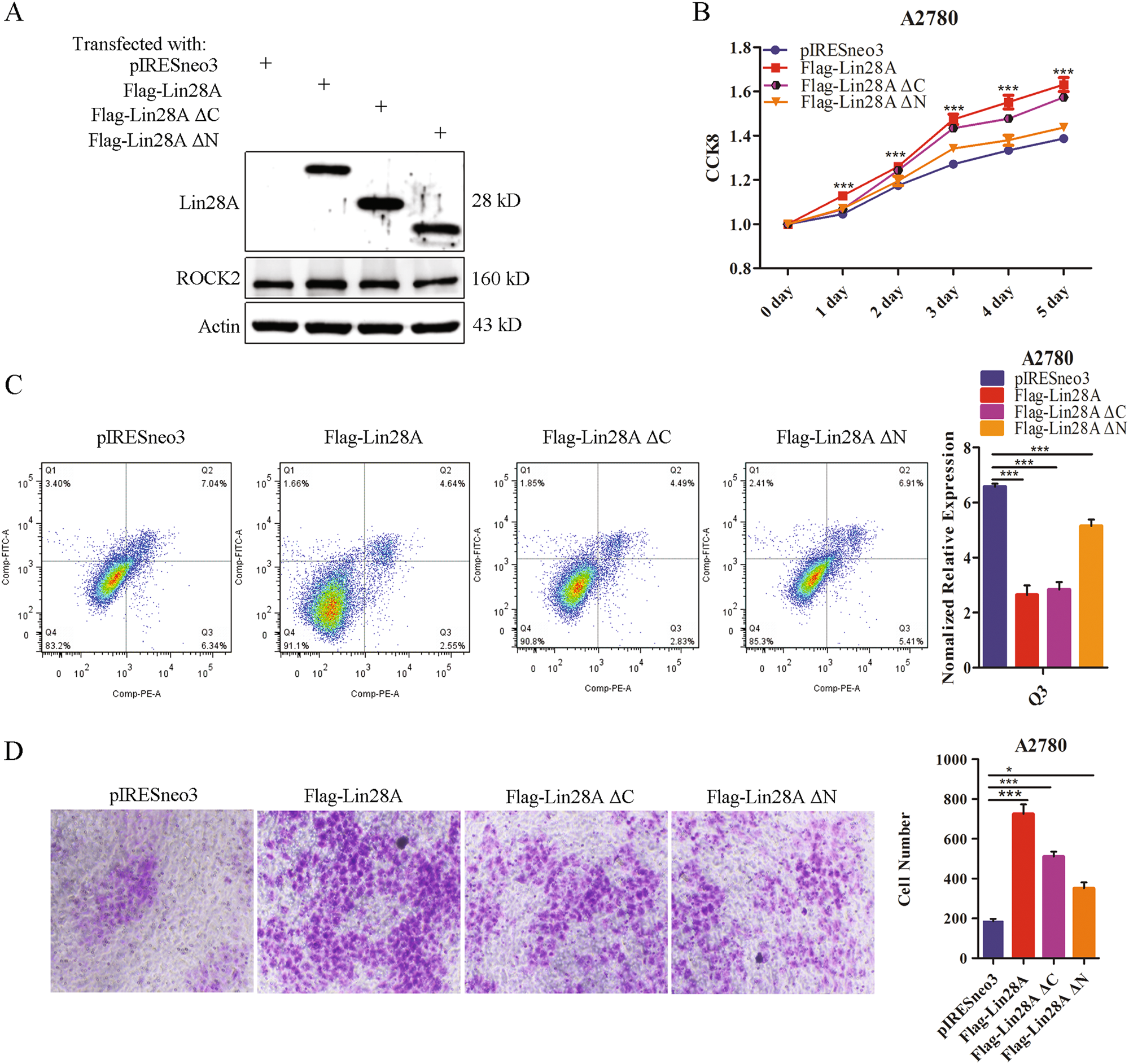
Fig. 3

The interaction of Lin28A/ROCK2 promotes invasion and inhibits cell apoptosis. a The expression of Lin28A, Lin28A mutants and their role in the expression of ROCK2 was examined by western blotting analysis. b The effects of Lin28A and Lin28A mutants on cell survival through CCK-8 analysis. *P < 0.05, ***P < 0.001. c Representative flow cytometry plots of Lin28A and Lin28A mutants on cell apoptosis using Annexin V-EGFP and PI co-staining. ***P < 0.001. d The role of Lin28A and Lin28A mutants in the invasion and metastasis of A2780 and PA-1 cells detected by transwell assay. Statistical analysis of invading cells. ***P < 0.001, *P < 0.05. Scale bars, 500 μm