Fig. 1
From: mTOR kinase leads to PTEN-loss-induced cellular senescence by phosphorylating p53

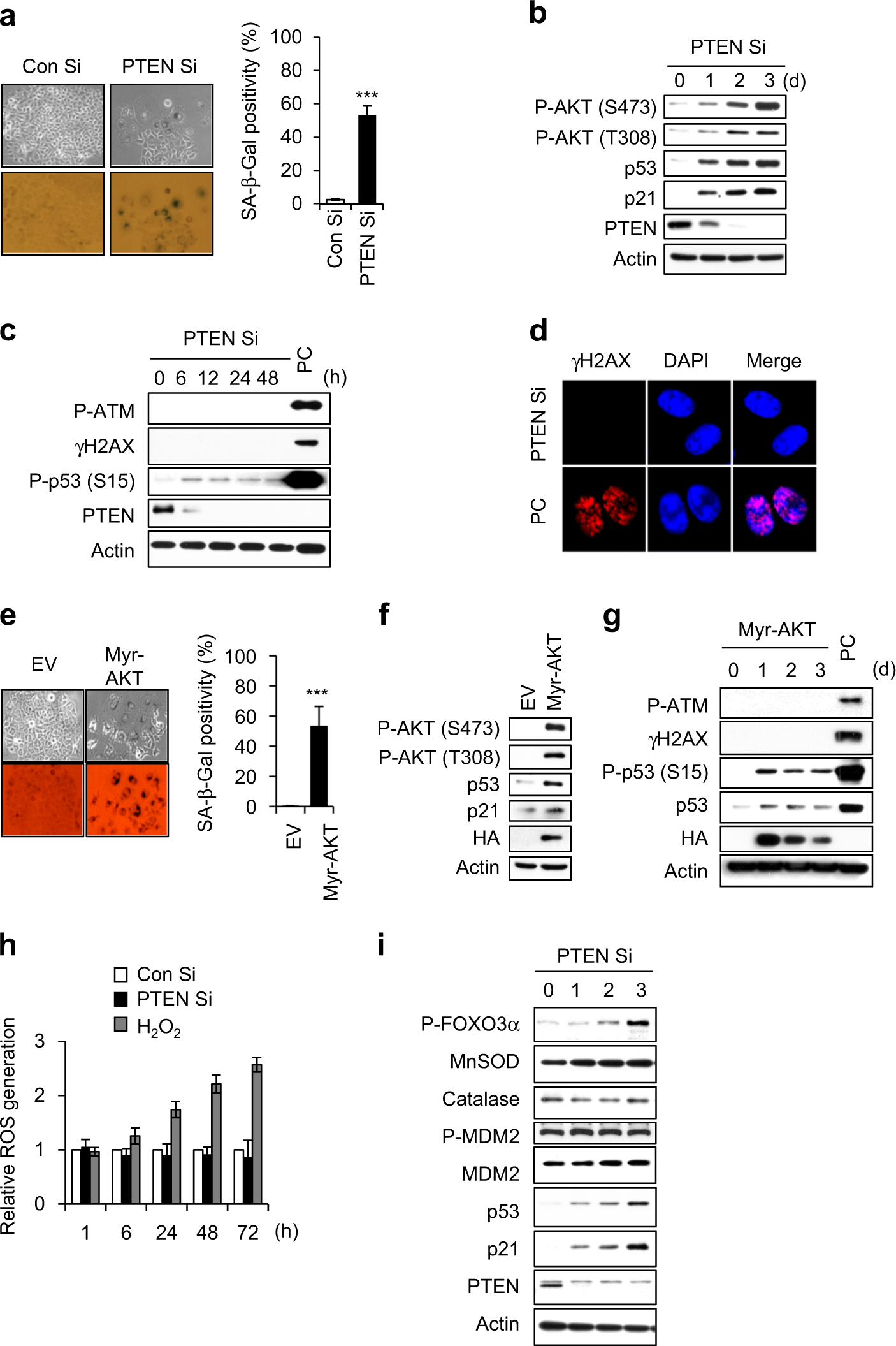
No DNA damage response is involved in the activation of p53-p21 signaling in PICS. a–c MCF7 cells were transfected with Con Si or PTEN Si. After 4 days, cellular morphology and SA-β-Gal positivity were assessed, and the percentage of senescent cells was quantified (a). Western blot (WB) analyses were performed at the indicated times after siRNA transfection (b, c). d Immunocytochemical staining was conducted 1 day after PTEN Si transfection. e–g MCF7 cells were transfected with a vector encoding HA-tagged Myr-AKT and experiments were performed as described for panels 1a–c. h Analysis of intracellular ROS levels. H2O2-treated MCF7 cells were used as the positive control. i Cells were harvested at the indicated times after Si transfection and then subjected to WB analysis. Cells exposed to 6 Gy IR were used as the positive control (PC) (b, c). Error bars indicate the ±SD; n = 3; ***P < 0.001