Fig. 3
From: mTOR kinase leads to PTEN-loss-induced cellular senescence by phosphorylating p53

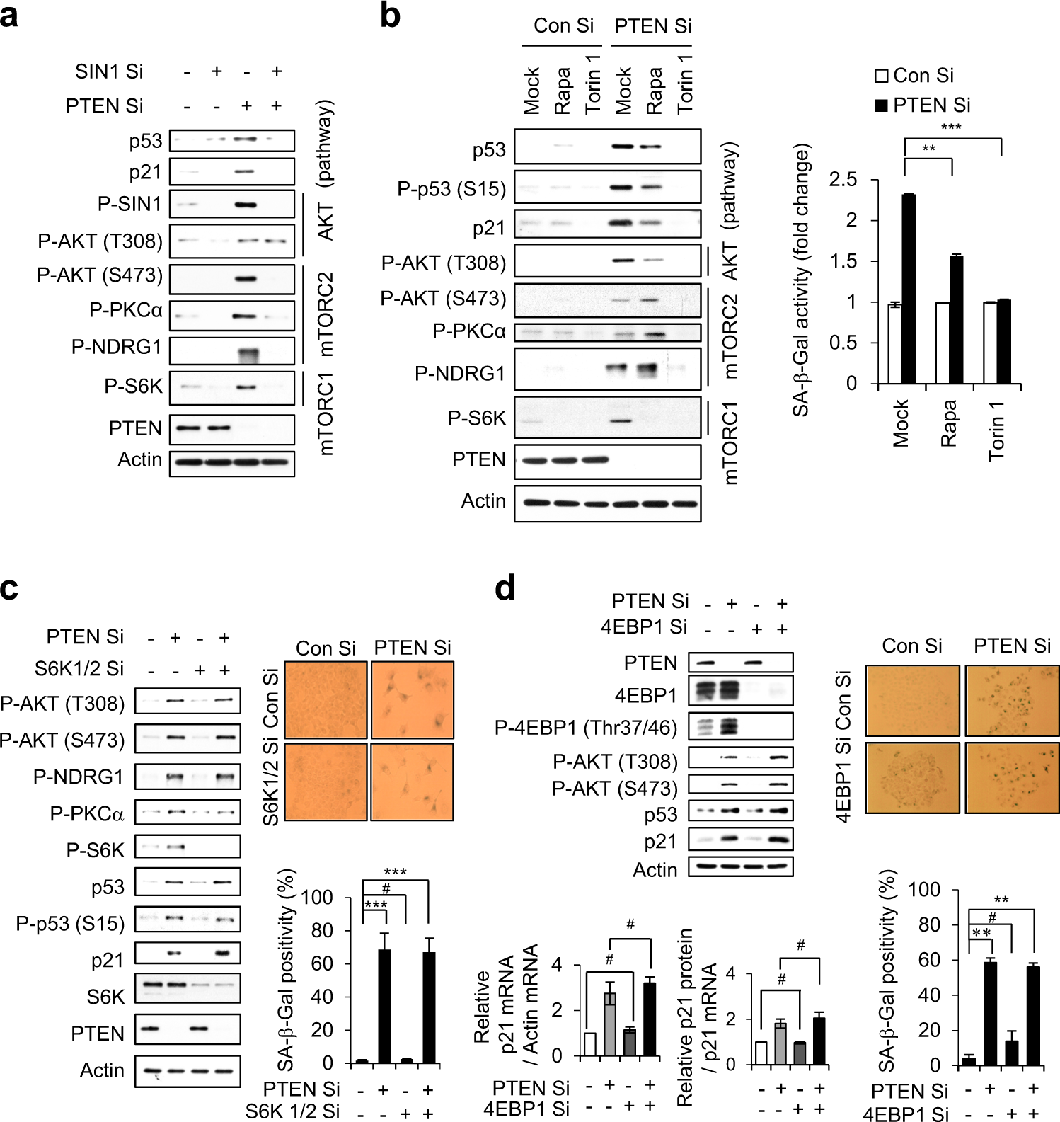
mTORC1 and mTORC2 are critical for PICS, but S6K and 4EBP1 are not. a MCF7 cells were transfected with either SIN1 Si or PTEN Si. The cells were harvested at 2 days after transfection for immunoblotting. b MCF cells were transfected with Con Si or PTEN Si. After transfection of siRNA, MCF7 cells were incubated with or without Rapa or Torin1. WB analysis and quantification of SA-β-Gal activity were performed after 2 and 4 days, respectively. c, d All experiments were performed as described in Fig. 3a except using S6K1/2 Si (c) 4EBP Si (d). WB and qRT-PCR were performed 2 days, and SA-β-Gal activity assays were conducted 4 days after transfection. The values represent the mean ± SD; n = 3; #P > 0.05; **P < 0.01; ***P < 0.001