Fig. 6
From: Acetylation of AGO2 promotes cancer progression by increasing oncogenic miR-19b biogenesis

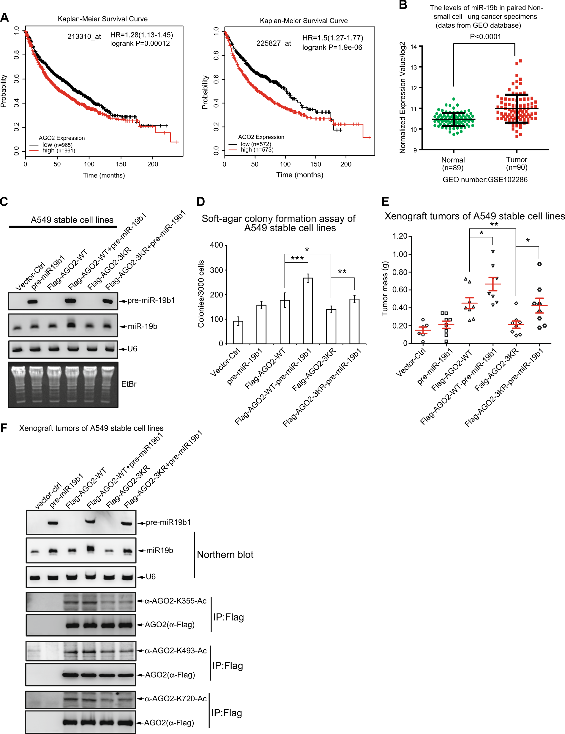
AGO2 acetylation promotes cancer progression via the miR-19b pathway. a The correlation between the AGO2 expression level and the survival of lung cancer patients from GEO database was analyzed by the Kaplan–Meier method. b The miR19b expression levels in normal lung tissues (n = 89) and paired clinical lung specimens tumor (n = 90) from GEO database (GSE102286) were analyzed. c The expression levels of pre-miR-19b1 and mature miR-19b1 in A549 stable cell lines were determined by northern blotting. See Figure S7A for the expression levels of AGO2-WT, AGO2-3KR in A549 stable cell lines were comparable. d Acetyl-mutations of AGO2 inhibit the soft agar colony formation. 3 × 103 of above A549 stable cell lines were seeded in 2 ml of medium containing 5% FBS with 0.35% agar. Colonies were stained with 0.005% crystal violet three weeks later, photos were taken and the number of colonies was scored. P values of < 0.05 (*), < 0.01 (**), < 0.001 (***). e AGO2 acetylation increases xenografted tumor growth. 2.5 × 106 of above A549 stable cell lines were injected subcutaneously into the back of nude mice. At 35 days tumors were dissected and assessed by weight. See Figure S7B for the sizes of xenografted tumors. f Verification for the expression levels of pre-miR-19b1, mature miR-19b1 and AGO2 acetylaion levels in xenograft tumors with A549 stable cell lines. Total RNAs were extracted from xenograft tumors and followed by northern blotting analysis for pre-miR-19b1 and mature miR-19b1. Lysates from xenograft tumors were used for IP with anti-Flag antibody, and then were detected by AGO2 specific acetyl-antibodies. See Figure S7C for the expression levels of AGO2-WT, AGO2-3KR in xenograft tumors were comparable