Fig. 7
From: Acetylation of AGO2 promotes cancer progression by increasing oncogenic miR-19b biogenesis

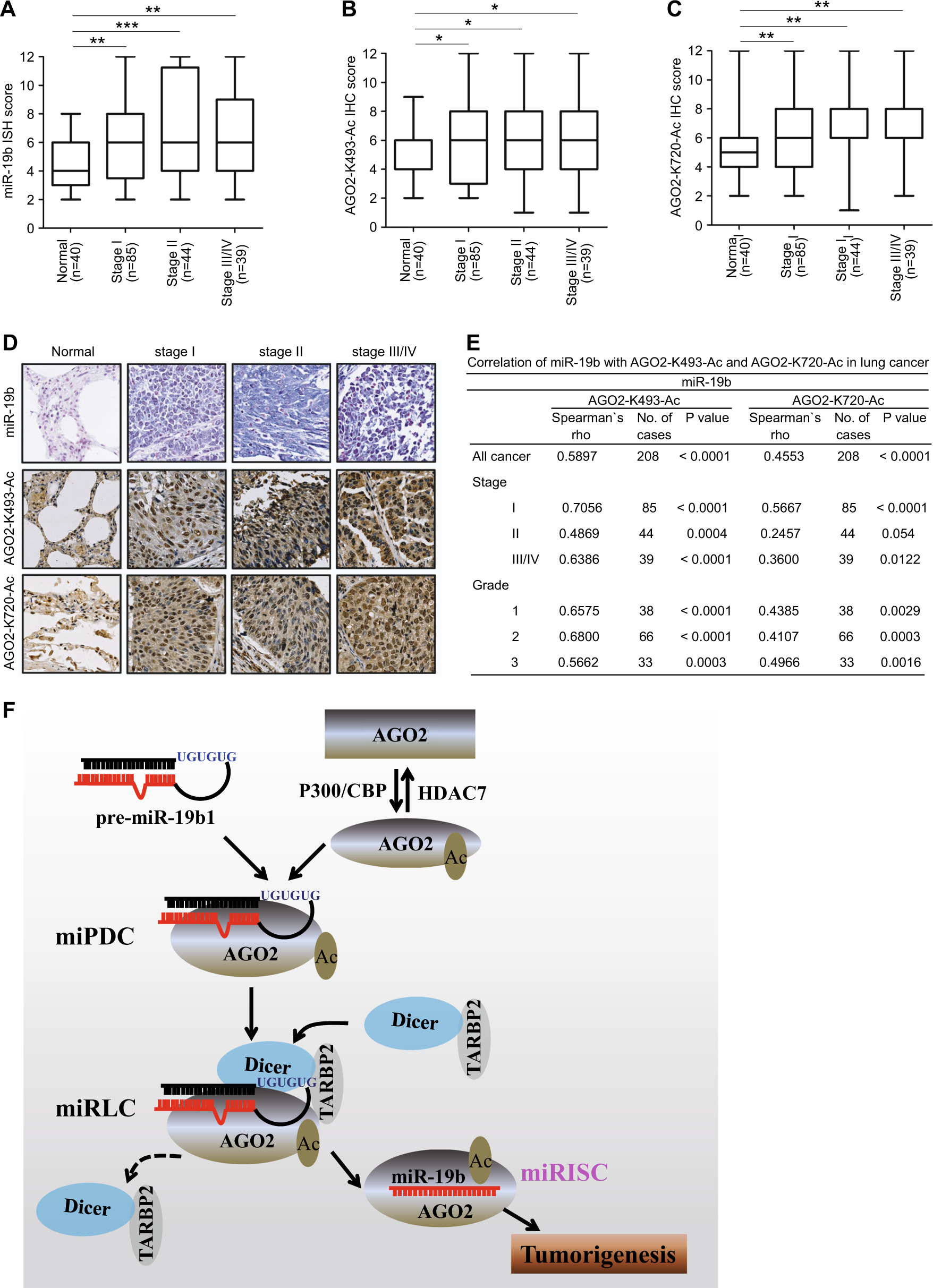
AGO2 acetylation is upregulated and positively correlated with miR-19b expression in human lung cancers. a–c The levels of miR-19b1, AGO2-K493-Ac and AGO2-K720-Ac in pathological sub-stage lung cancers were much higher than those in normal tissues. ISH staining scores for miR-19b (a) and IHC staining scores for AGO2-K493-Ac (b) and AGO2-K720-Ac (c) in normal tissues and pathological sub-stage lung cancers were shown. ISH and IHC scores were compared by one-way ANOVA and an independent t-test. The error bars represent mean ± s.d., P values of < 0.05 (*), < 0.01 (**), < 0.001 (***). d Representative images of ISH staining for miR-19b and IHC staining for AGO2-K493-Ac and AGO2-K720-Ac in normal tissues and pathological sub-stages lung cancer tissues. e The expression levels of miR-19b are positively correlated with the acetylation levels of AGO2-K493-Ac and AGO2-K720-Ac in lung cancers. Data were analyzed using a one-way ANOVA and independent t-test. f A novel mechanism that AGO2 acetylation promotes tumorigenesis by enhancing miR-19b maturation