Fig. 1
From: Bclaf1 promotes angiogenesis by regulating HIF-1α transcription in hepatocellular carcinoma

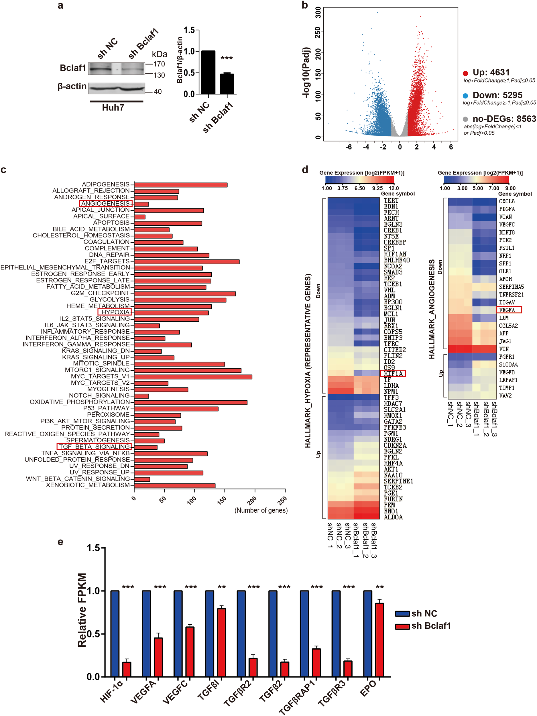
RNAseq results reveal Bclaf1 knockdown inhibits hypoxia and angiogenesis pathway in Huh7 cells. mRNA was isolated from Huh7 cells stably transfected with shNC or shBclaf1 and analyzed by RNAseq. a The residual level of Bclaf1 protein in Huh7 cells transfected with shRNA targeting BCLAF1 mRNA as compared to the shNC cells was evaluated by immunoblotting (mean ± SD of three independent experiments. ***p < 0.001). b Volcano plot of differentially expressed genes between shNC and shBCLAF1 Huh7 cells as determined by RNAseq. c Gene Set Enrichment Analysis (GSEA) to categorize the pathways that are significantly altered upon Bclaf1 knockdown. Hypoxia, angiogenesis, and TGF-β signaling are highlighted. d Differentially regulated angiogenesis and hypoxia signaling-related genes were shown in a heat map by MeV 4.0, data was presented as log2(FPKM + 1). e Validation of identified hypoxia and angiogenesis related genes through FPKM (Reads Per Kilobase of exon model per Million mapped reads, FPKM ≥ 1) normalized to the shNC control of three independent sample. **p < 0.01, ***p < 0.001 vs. control