Fig. 5
From: Bclaf1 promotes angiogenesis by regulating HIF-1α transcription in hepatocellular carcinoma

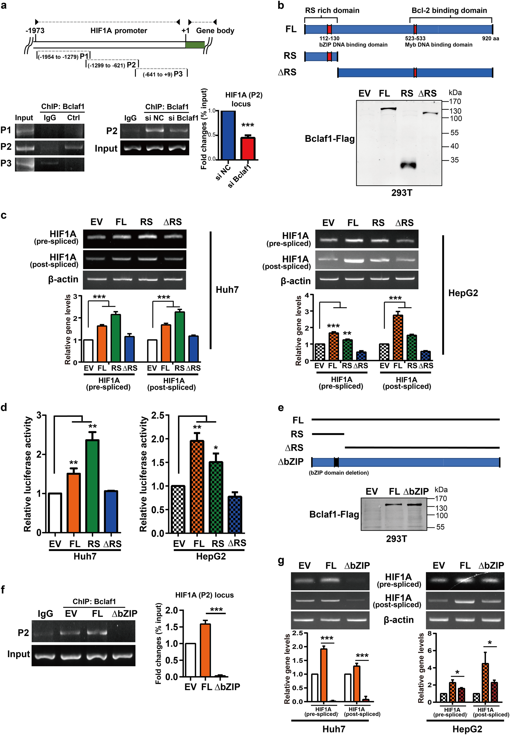
Bclaf1 upregulates HIF1A transcription through its bZIP DNA-binding domain. Huh7 and HepG2 cells were transfected with the indicated plasmids and 24 h post-transfection cultured in hypoxia (1% O2) for 24 h. a The schematic representation of HIF1A promoter with the indicated regions (P1 to P3) for PCR analysis. The position is relative to the start of the first exon. ChIP analysis of HIF1A promoter of siNC (control) or siBCLAF1 transfected Huh7 cells exposed to hypoxia for 24 h. Immunoprecipitation was performed using anti-Bclaf1 and IgG antibodies followed by PCR analysis. b, e A schematic representation of the Bclaf1 protein. Bclaf1 domain levels in 293T cells transfected with the indicated plasmids analyzed by immunoblotting. c, f The HIF1A mRNA levels were assessed by RT-PCR. d Relative luciferase activity of the HIF-1 reporter was examined after hypoxia exposure. g ChIP analysis of HIF1A promoter in Huh7 cells exposed to hypoxia for 24 h after transfection with plasmids encoding the indicated domains. Immunoprecipitation and PCR are performed as described in (a). Data represent mean ± SD of three independent experiments. *p < 0.05, **p < 0.01, ***p < 0.001