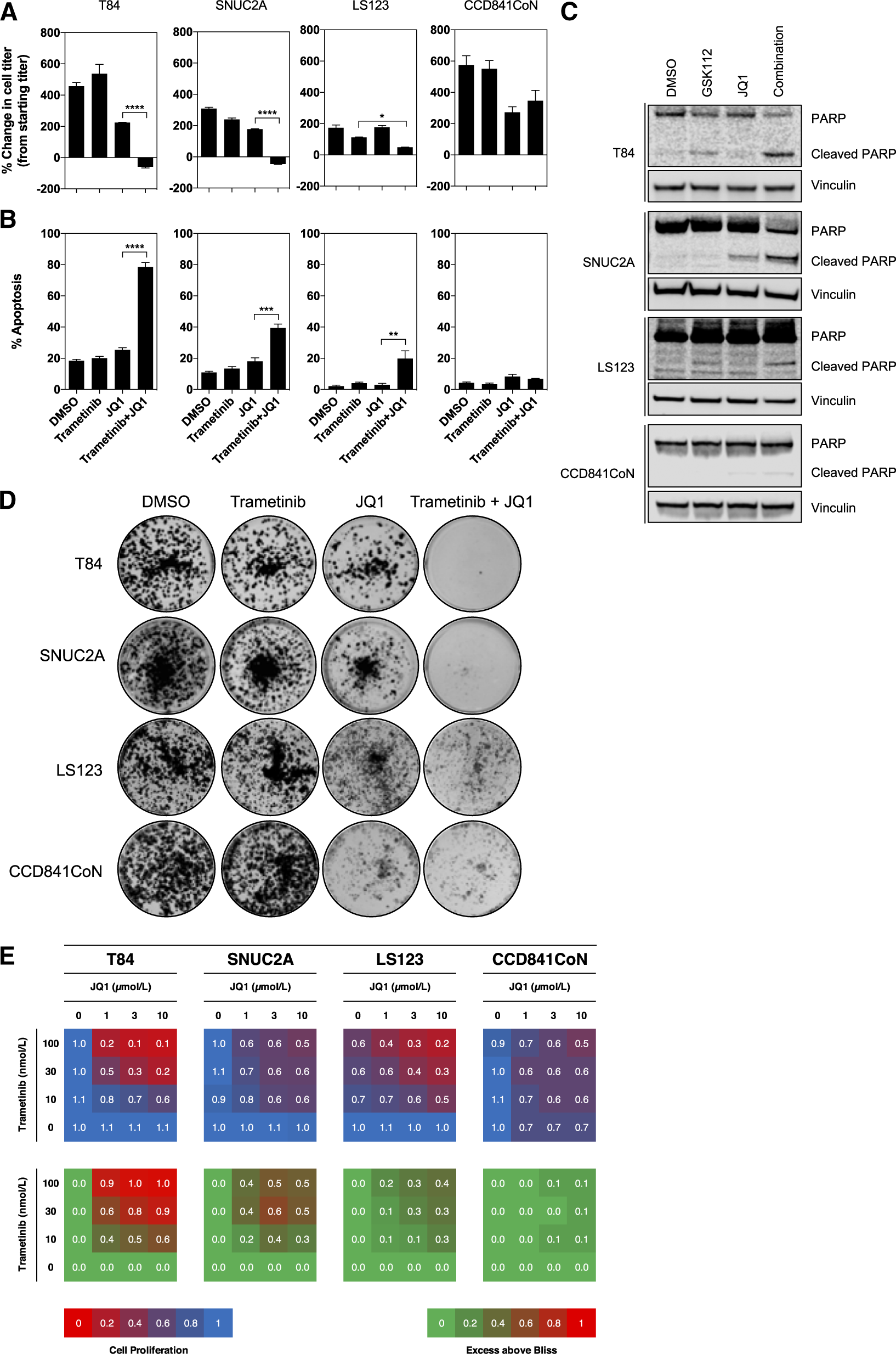
Fig. 3

Synchronous inhibition of MEK and bromodomain-containing proteins inhibits cell proliferation and induces cell death in colon cancer cell lines. a MEK inhibitor-resistant human colon cell lines, T84, SNUC2A, and LS123 or the normal colon epithelial cell line CCD841CoN were treated with 30 nmol/L trametinib or 1 µmol/L JQ1 for 72 h. Cell proliferation was determined by cell counting and expressed as a percentage of the cell number prior to treatment. Mean values are presented, ± standard error (n = 3). Statistical significance was determined using a one-way ANOVA *p < 0.05, **p < 0.01, ***p < 0.001, ****p < 0.0001. b Cells were treated as in (a) and then analyzed for annexin V positivity by flow cytometry. The mean percentage of annexin V-positive cells relative to DMSO controls is shown, ± standard error (n = 3). c Cells were treated as in (a) and cell lysates were analyzed by western blotting for the indicated proteins. d T84, SNUC2A, and LS123 cells, or the normal colon epithelial cell line CCD841CoN were treated with 30 nmol/L trametinib, 1 µmol/L JQ1 or the combination of both compounds for 14 d and cell proliferation was assessed by colony formation assay. e T84, SNUC2A, and LS123 cells, or the normal colon epithelial cell line CCD841CoN were treated with a matrix of trametinib and JQ1 for 4 d, and cell proliferation was assessed by the CellTiter-Blue assay (decrease in proliferation is shown by a shift from blue to red). Synergy was determined by the Bliss independence model (the excess above bliss score is indicated, with red indicating synergy)