Fig. 1

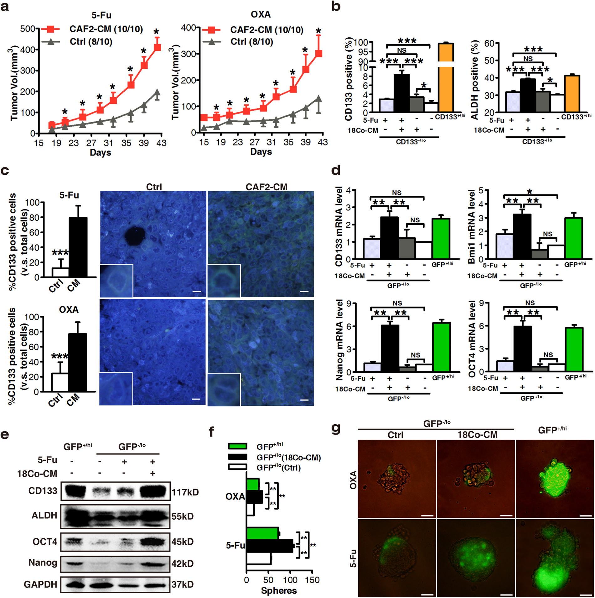
Fibroblasts endow differentiated CRC cells with stem cell-like properties and promote drug resistance via paracrine signaling. a Effects of CAF2-CM on the growth of CD133−/lo XhCRC1 cells (5 × 105) inoculated into NOD/SCID mice (n = 5) upon administration of 5-Fu or OXA. Tumor growth curves are shown. *P < 0.05. b CD133−/lo SW620 cells treated with 18Co-CM in vitro were analyzed by flow cytometry to determine the expression of the stem cell maker CD133 and the functional stem cell factor Aldefluor (ALDH). *P < 0.05, **P < 0.01. c Paraffin-embedded sections of XhCRC1 xenografts were stained for CD133. Positive cells were quantified as a percentage of the total cells. *P < 0.05, **P < 0.01. Representative CD133 immunofluorescences of mice xenograft sections are shown. Scale bars, 10 μm. d mRNA levels of stem cell markers (CD133, Nanog, OCT4, and Bmi1) were quantified by quantitative RT-PCR in GFP−/lo SW620 cells treated with or without 18Co-CM. **P < 0.01. e Immunoblot analysis of several stem markers (CD133, Nanog, OCT4, ALDH) in different treated GFP−/lo SW620 cells. f, g Effects of 18Co-CM on the sphere-forming capacity of GFP−/lo SW620 cells upon administration of 5-Fu or OXA, with GFP+/hi cells as a positive control. **P < 0.01. Representative images are shown. Scale bars, 100 μm