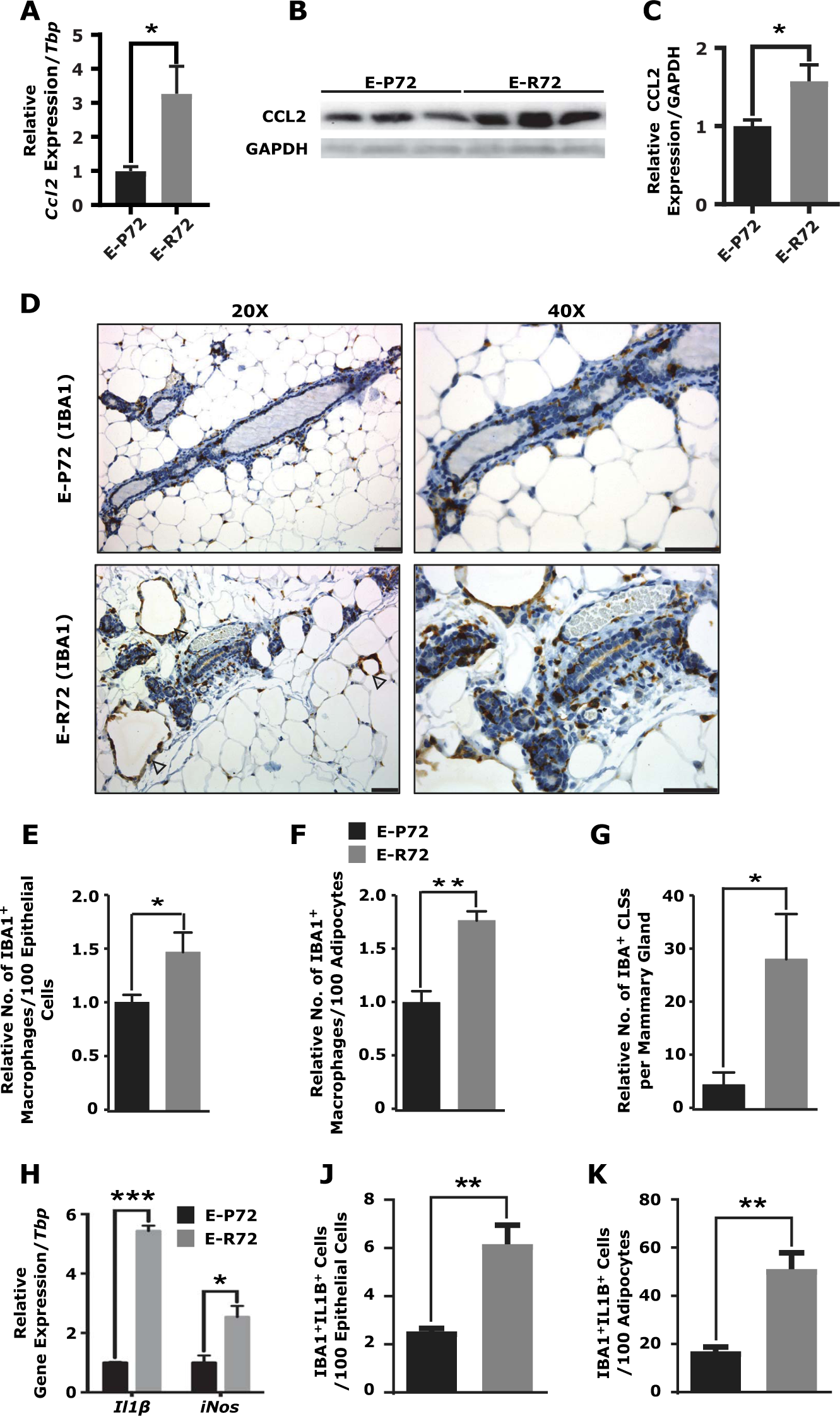
Fig. 5


Influx of proinflammatory macrophages in susceptible glands of E-R72 mice. Comparisons are of mammary glands harvested from age-matched E-P72 and E-R72 mice. A. Quantitative RT-PCR of Ccl2 normalized to Tbp (n = 9, *p < 0.05). B. Representative western blots of CCL2 and GAPDH. C. Densitometric quantitation of CCL2 protein, normalized to GAPDH (n = 4, *p < 0.05). D. Immunohistochemical localization of IBA1 (n = 5). Magnifications 20x and 40x, scale bar, 50 µm. Quantification of E. IBA1+ macrophages per 100 epithelial cells, F. IBA1+ macrophages per 100 adipocytes, and G. crown-like structures per mammary gland (n = 5, *p < 0.05, **p < 0.01). H. QPCR analysis of Il1β and iNos, normalized to Tbp (n = 4, *p < 0.05, ***p < 0.001). I. Indirect multiplex immunofluorescence images of macrophages. Hoechst dye (blue), IBA1 (red), IL1β (green), dual IBA1 and IL1β (yellow). Magnifications 20x and 40x, scale bar 50 µm. Arrowheads identify dual-stained IBA1+ IL1β+ macrophages. Quantification of IBA+ IL1β+ macrophages J. per 100 epithelial cells, and K. per 100 adipocytes, (n = 5, **p < 0.01). L. Indirect multiplex immunofluorescence image of macrophages forming a crown-like structure. Hoechst (blue), IBA1 (red), and IL1β (green). Magnification 40x, scale bar 50 µm. Inset: IBA1+ IL1β+ macrophages, white box identifies the magnified area. All values were standardized to the mean of E-P72 samples, and reported as mean ± SEM