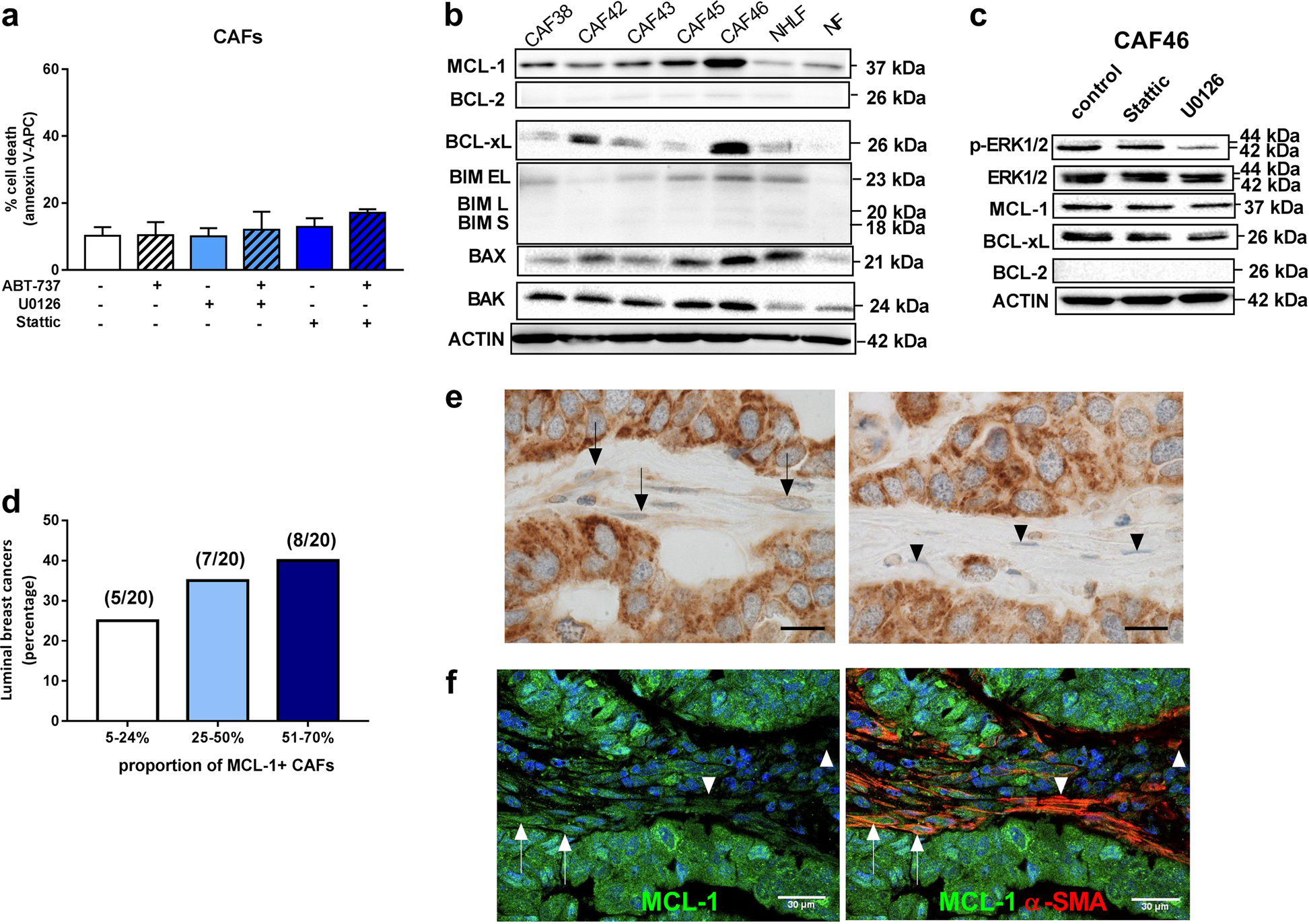
Fig. 4

MCL-1 is highly expressed by bCAFs. CAFs (CAF42, CAF46, CAF65) were treated for 48 h with U0126 (5 µM) or Stattic (8 µM) alone or in combination with ABT-737 (1 µM). Percentage of positive Annexin-V-FITC apoptotic cells was measured by flow cytometry. b Anti-apoptotic (BCL-xL, BCL-2, MCL-1) and pro-apoptotic (BAX, BAK) proteins expression levels in normal human lung fibroblast (NHFL) and primary culture of breast cancer-associated fibroblasts (CAF) were evaluated using western blots analysis. c MCL-1, P-ERK, and ERK expression levels were evaluated by western-blot in CAFs (CAF42, CAF46) treated for 24 h with Stattic (8 µM) or U0126 (5 µM). d–f MCL-1 expression in luminal-B breast cancer fibroblasts. d Proportion of MCL-1–positive cancer-associated fibroblasts in 20 luminal breast cancers. e Chromogenic detection (DAB) of Mcl-1 by immunohistochemical analysis of luminal breast cancers, representative cases. MCL-1–positive fibroblasts (arrows) with extended cytoplasm and hypochromatic nuclei, morphology of activated fibroblasts are shown on the left (left). Fibroblasts with undetectable MCL-1 expression (arrowheads) with smaller size and hyperchromatic nuclei, morphology of fibrocytes are shown on the right. Original magnification ×1000, bar = 20 micrometers. f MCL-1 (green) and a-SMA (red) fluorescent co-staining. Arrows and arrowheads indicate high and low MCL-1 expression in α-SMA positive cells respectively. Left: Green and Blue overlay, right, Green blue and red overlay