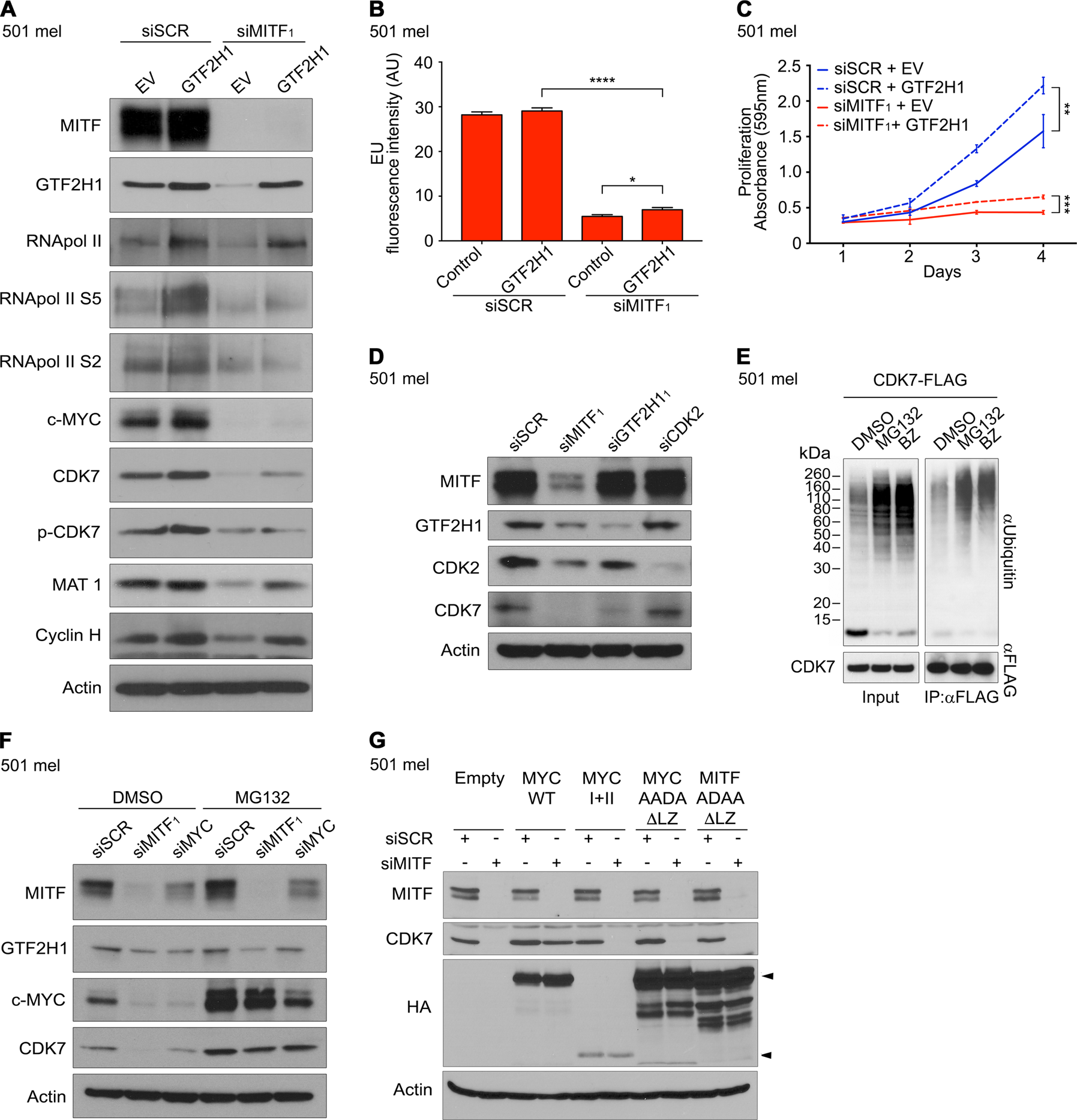
Fig. 5
From: Lineage-specific control of TFIIH by MITF determines transcriptional homeostasis and DNA repair

MITF depletion causes loss of MYC and TFIIH kinase. a Phospho-immunoblot analysis of RNA pol II, TFIIH-CAK, and MYC under forced expression of GTF2H1 in 501 mel cells and subsequent siMITF1 or siSCR transfection compared to EV control. b Transcriptional activity of 501 mel cells as measured by EU incorporation under conditions analogous to a. Graph indicates mean ±SEM of fluorescence intensity in ≥250 nuclei (two-tailed unpaired t-test). c Proliferation of 501 mel cells genetically modified analogous to a. Graphs represent mean ± SD of crystal violet absorbance from technical triplicates (two-tailed unpaired t-test). d Immunoblot analysis of 501 mel cells transfected with siSCR, siMITF1, siGTF2H11 or siCDK2. e Analysis of CDK7 ubiquitination by immunoprecipitation of transfected FLAG-tagged CDK7 in 501 mel cells treated with 10 µM MG132 or 1 µM bortezomib (BZ) compared to DMSO control. Left panel, ubiquitination input control; right panel, FLAG-directed immunoprecipitation of ubiquitinated CDK7 using anti-ubiquitin antibody. Detection of CDK7-FLAG with anti-FLAG antibody as loading control. f Immunoblot analysis of 501 mel cells transfected with siSCR, siMITF1 or siMYC under proteasome inhibition with 10 μM MG132 vs. DMSO control. g Immunoblot analysis of CDK7 expression under MITF depletion vs. control in 501 mel cells upon expression of c-MYC wild type, MYC box I and II, and transcription- and dimerization-deficient mutants of c-MYC and MITF. Leucine zipper was deleted to prevent dominant-negative effects on wild-type MAX or MITF by sequestration. Upper arrowhead: MYC WT, MYC AADA ΔLZ and MITF ADAA ΔLZ; lower arrowhead: MYC I + II. Actin used as loading control. a–g Experiments were performed twice independently with very similar results