Fig. 7
From: Lineage-specific control of TFIIH by MITF determines transcriptional homeostasis and DNA repair

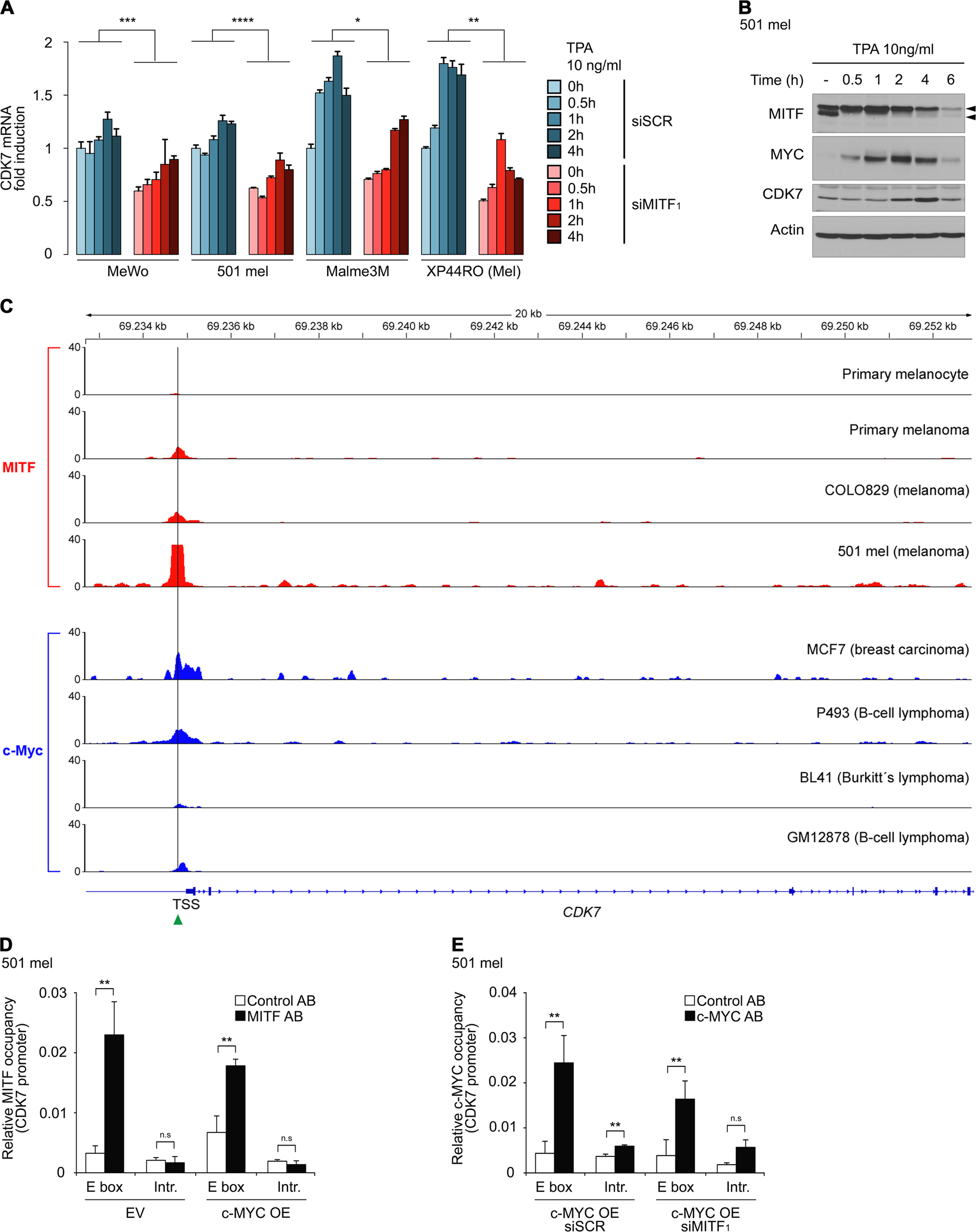
CDK7 is a direct transcriptional target of MITF and c-MYC. a Time course of CDK7 mRNA expression in 501 mel cells transfected with siMITF1 vs. control siRNA under treatment with phorbol ester (TPA). Data represent mean ± SD from technical triplicates (two-tailed paired t-test). b Immunoblot analysis of MITF, c-MYC and CDK7 protein expression in 501 mel cells under TPA treatment. Lower and upper arrowheads indicate non-phosphorylated (54 kd) and phosphorylated (60 kd) MITF forms, respectively. Actin used as loading control. c ChIP-seq tracks of MITF (marked red) and c-MYC (marked blue) binding signals at CDK7 gene locus in primary melanocytes and primary melanomas, melanoma cell lines and non-melanocytic cancer cells, respectively. Green arrowhead indicates E box consensus sequence −86 base pairs upstream of the transcriptional start site of CDK7. GEO accession numbers of corresponding data sets are listed under Materials and methods. d ChIP, in vivo occupancy of MITF at CDK7 promoter in 501 mel cells in the presence or absence of forced c-MYC expression (OE overexpression) compared to empty vector (EV) including intron sequence and IgG controls. Mean ± SD from technical triplicates. e ChIP, in vivo occupancy of exogenous c-MYC (OE) at CDK7 promoter in 501 mel cells under siSCR or siMITF1 transfection. Intron sequence and IgG were used as controls. Mean ± SD is presented from technical triplicates. d, e Two-tailed paired t-test. a, b, d, e Experiments were performed twice and biological replicates revealed very similar results