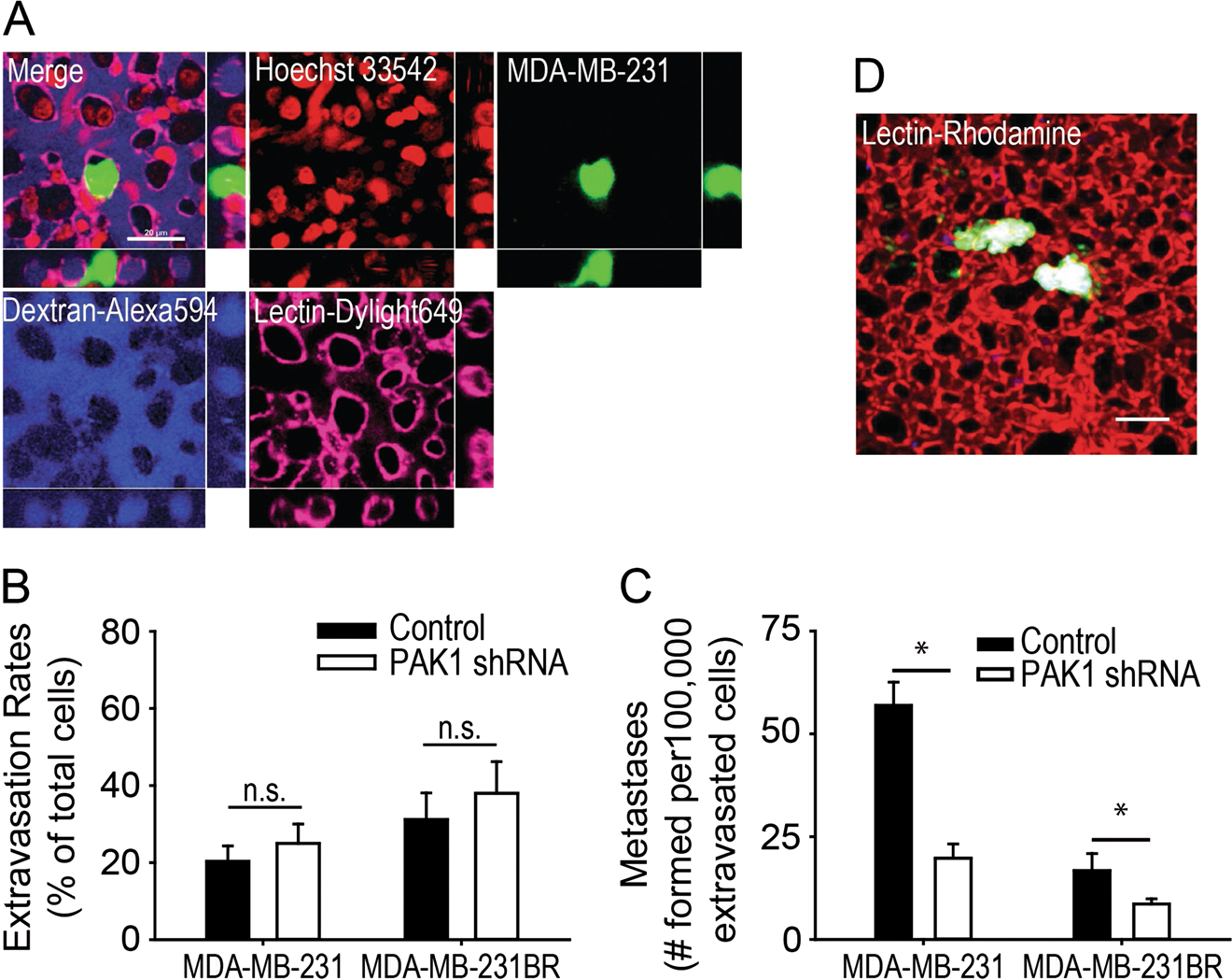
Fig. 5

Cell extravasation and metastatic colony formation in the CAM as mediated by PAK1. a Intravital imaging of a MDA-MB-231 cell (green) fully extravasated into the extravascular stroma. Endothelial cells were labeled with dylight-649 lectin (violet), nuclei were stained with Hoechst (pseudo-colored red) and rhodamine dextran (pseudo-colored blue) shows the capillary bed. XY and XZ stack views show the MDA-MB-231 cell residing outside the vasculature wrapped around an endothelia cell (violet) in the stromal space. b Quantification of MDA-MB-231 and -231BR control and PAK1 shRNA extravasation rates. Cells were i.v. injected into the CAM, cells were counted at time 0 and 24 h post-injection. The percentage of extravasated cells at 24 h is represented as a percentage of total at time 0. c Quantification of metastatic colonies 5 days post-injection. Metastatic colonies were visualized and counted in the CAM via fluorescent microscopy. d Metastatic MDA-MB-231 colonies (Green) in the CAM as imaged by confocal microscopy. Scale bar = 20 µm. Student’s t-test was used to determine significant differences. Asterisk denotes a value significantly different from control cells (p < 0.05)