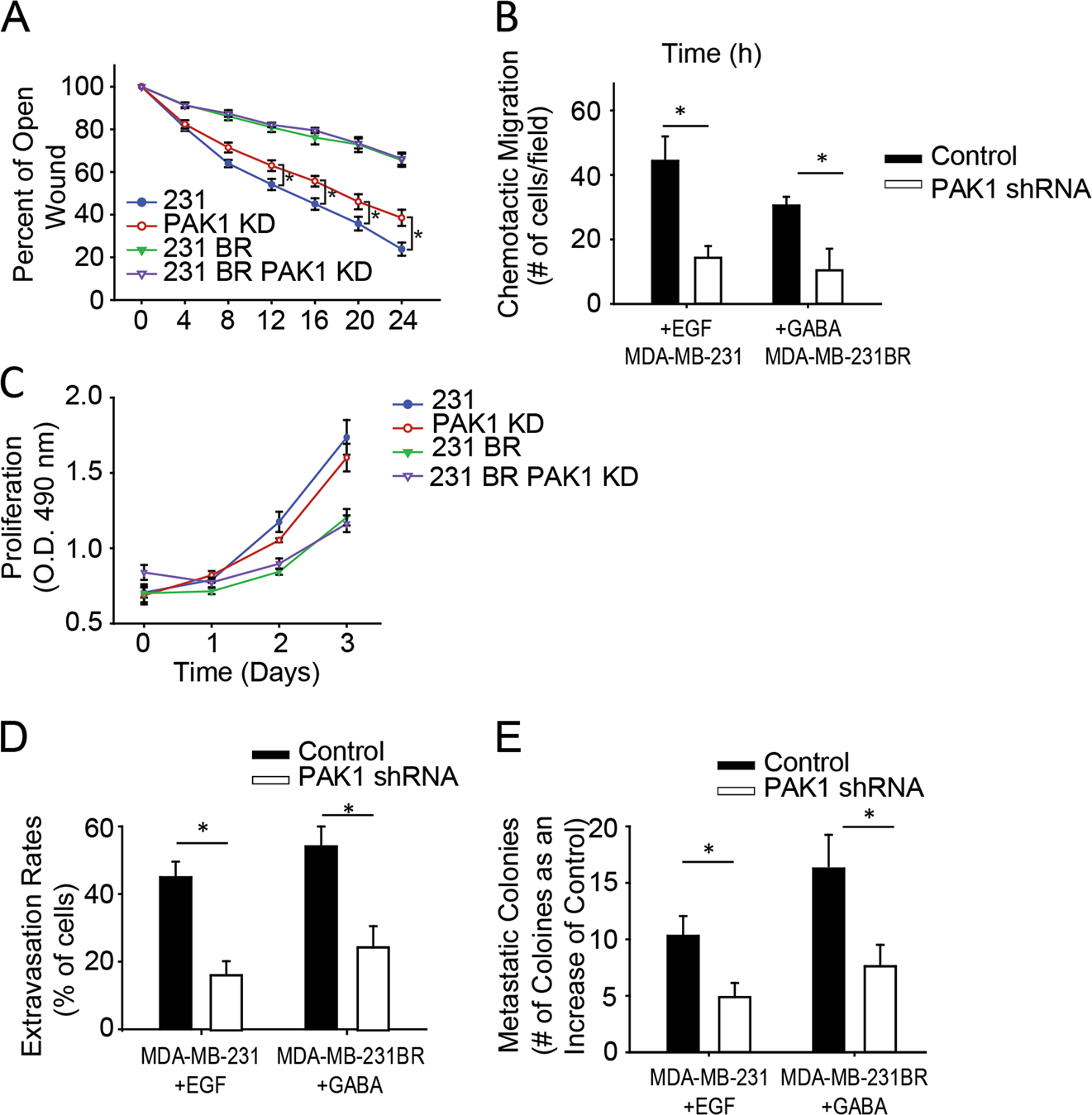
Fig. 6

Chemotactic extravasation and metastatic colony formation are regulated by PAK1. a Scratch wound migration assay. Cells were plated and grown to confluency. A wound was manually made and cell motility was monitored every 4 h. b Chemotactic cell migration. Cells were serum starved and subjected to transwell migration towards 25 ng/ml EGF or 50 µM GABA for 6 h. Cells that migrated to the underside of the membrane were counted and are represented as a percent of uninfected MDA-MB-231BR cell migration. c Cells were plated in a 96 well plate and proliferation was measured using a MTT proliferation assay for 3 consecutive days. d, e 50 ng/ml EGF or 100 µM GABA and control (water) in Matrigel were added on top of the CAM. MDA-MB-231 and MDA-MB-231BR control or PAK1 shRNA cells were i.v injected into the CAM vasculature and d counted at the location under the chemoattractant, or control Matrigel, re-counted 24 h later and is represented as a percentage of total cells at time zero. e Quantification of metastatic colonies 5 days post-injection. Metastatic colonies were visualized and counted in the CAM via fluorescent microscopy (f)