Fig. 1

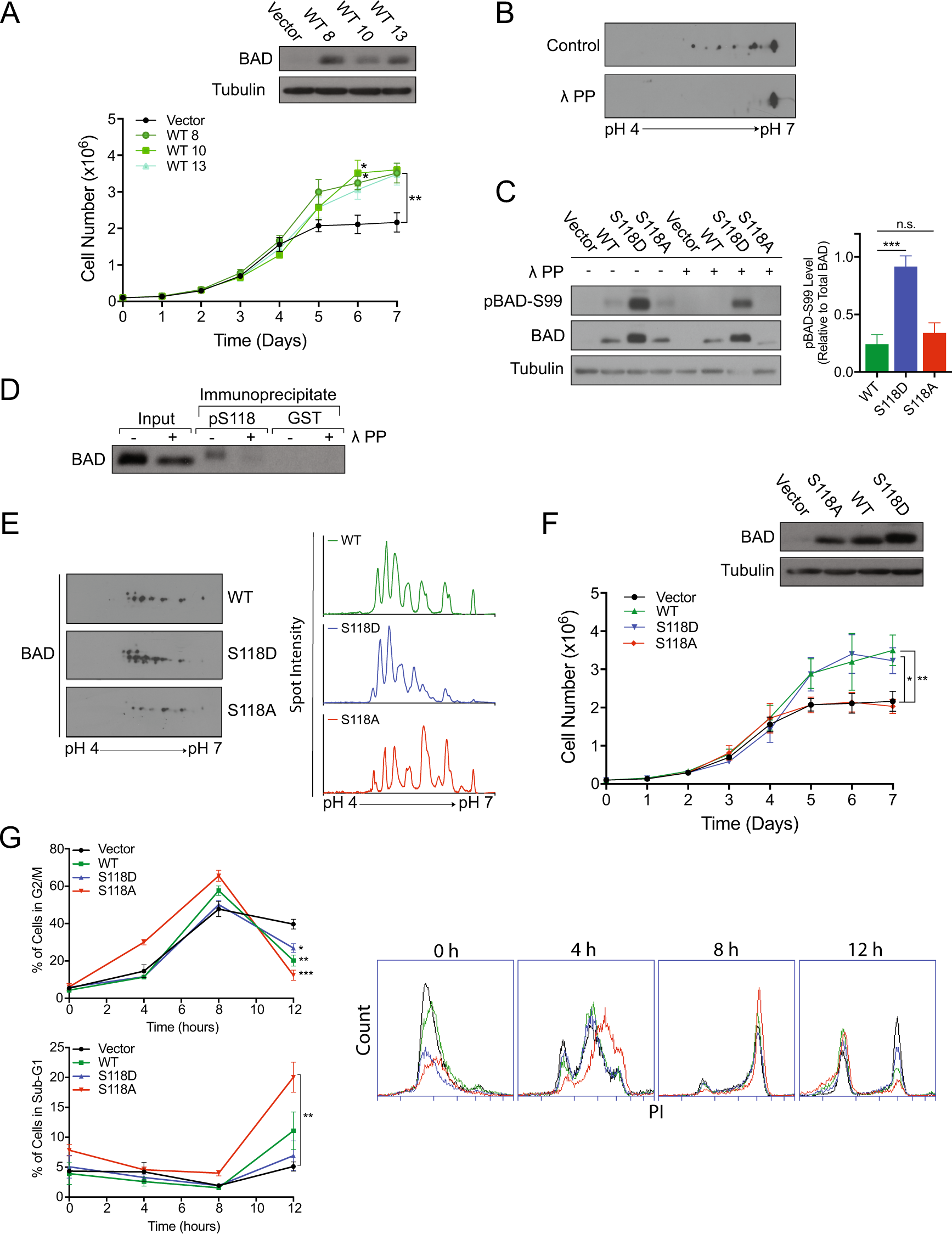
BAD expression increases cell number. a Top: Western blot analysis of MDA-MB-231 cells expressing pcDNA3.2-V5-DEST vector control or multiple clones of WT-BAD. Below: Cell count assay over 7 days (error bars ± SEM of 3 independent experiments). b 2D immunoblot of BAD expressing cells treated with λ protein phosphatase or phosphatase inhibitor (control) and probed with BAD antibody. c Left: Immunoblots of indicated cell lines treated with phosphatase inhibitor (-) or λ protein phosphatase (+) probed with antibodies against BAD, pBAD-Ser99 and tubulin. Right: Graphs of mean protein quantitation (error bars ± SEM of 5 independent experiments). d Phosphorylated BAD at S118 was immunoprecipitated from MDA-MB-231 BAD-expressing lysates, treated with λ protein phosphatase ( + ), or phosphatase inhibitor (-) and immunblotted against total BAD. GST antibody was used as a negative control. e Left: 2D immunoblot of WT-, S118D- and S118A-expressing cell lines probed with total BAD antibody. Right: Histograms depicting spot intensity of 2D immunoblot normalized to background levels. f Top: Immunoblot of indicated cell lines probed for BAD. Bottom: Cell count assay over 7 days (error bars ± SEM of 3 independent experiments). g Left: Quantification of G2/M population (top) and sub-G1 population (below) at indicated time points collected via flow cytometry at FL-2 channel (error bars ± SEM of 3 independent experiments). Right: Histograms of DNA content (FL-2) at indicated time points