Fig. 5

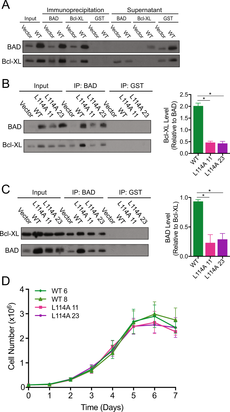
The BAD:Bcl-XL interaction is not required for BAD-mediated growth. a MDA-MB-231 cells expressing pcDNA3.2-V5-DEST vector control or WT-BAD were subjected to immunoprecipitation (IP) by BAD, Bcl-XL, and GST (control) antibodies. Supernatant (SN) of IPs were retained. IP and SN were subjected to protein analysis via western blot and immunoblotted for BAD and Bcl-XL. b–d MDA-MB-231 cells expressing pcDNA3.2-V5-DEST vector control, WT-BAD, and BAD-L114A (2 clones). b, c Cells were subjected to immunoprecipitation by either BAD, Bcl-XL, or GST (control) antibody and probed for BAD and Bcl-XL antibody on western blot. Relative binding levels were quantified (error bars ± SEM of 3 independent experiments). d Cell count assay over 7 days (no significance; error bars ± SEM of 3 independent experiments)