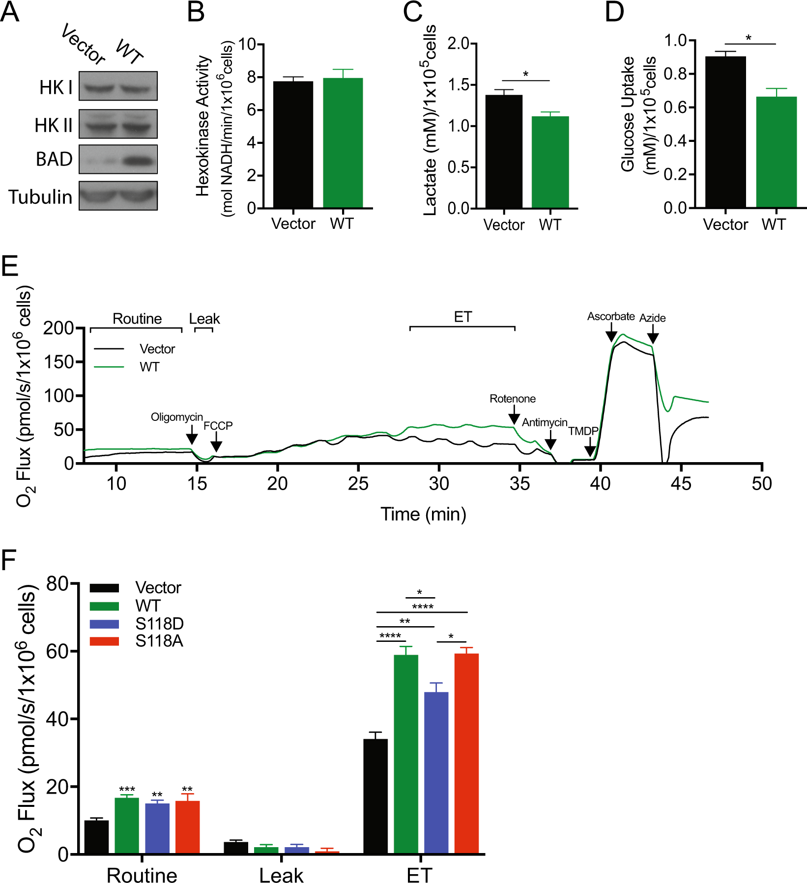
Fig. 6

BAD promotes mitochondrial metabolism. a–d MDA-MB-231 cells expressing pcDNA3.2-V5-DEST vector control or WT-BAD. a Immunoblot measuring Hexokinase I and II levels. b Hexokinase activity (absorbance) of cells was measured at 490 nM and normalized to cell number (no significance; error bars ± SEM of 3 independent experiments). c, d Cells were grown for 96 h (c) or 48 h (d) prior to medium collection and addition of lactate oxidase (c) or glucose oxidase (d). d Fluorescence was measured at 590 nM and normalized to cell number (error bars ± SEM of 3 independent experiments). e, f MDA-MB-231 cell lines expressing pcDNA3.2-V5-DEST vector control, WT-BAD, BAD-S118D or BAD-S118A were grown in normal growth conditions for 3 days prior to high-resolution respirometry analysis. e Representative trace of high-resolution respirometry in intact cells. Oxygen consumption is plotted as a function of time. Arrows indicate times of titrations. f Bar graph representing the results of the various states measured with high-resolution respirometry (error bars ± SEM of 6 independent experiments)