Fig. 3
From: B591, a novel specific pan-PI3K inhibitor, preferentially targets cancer stem cells

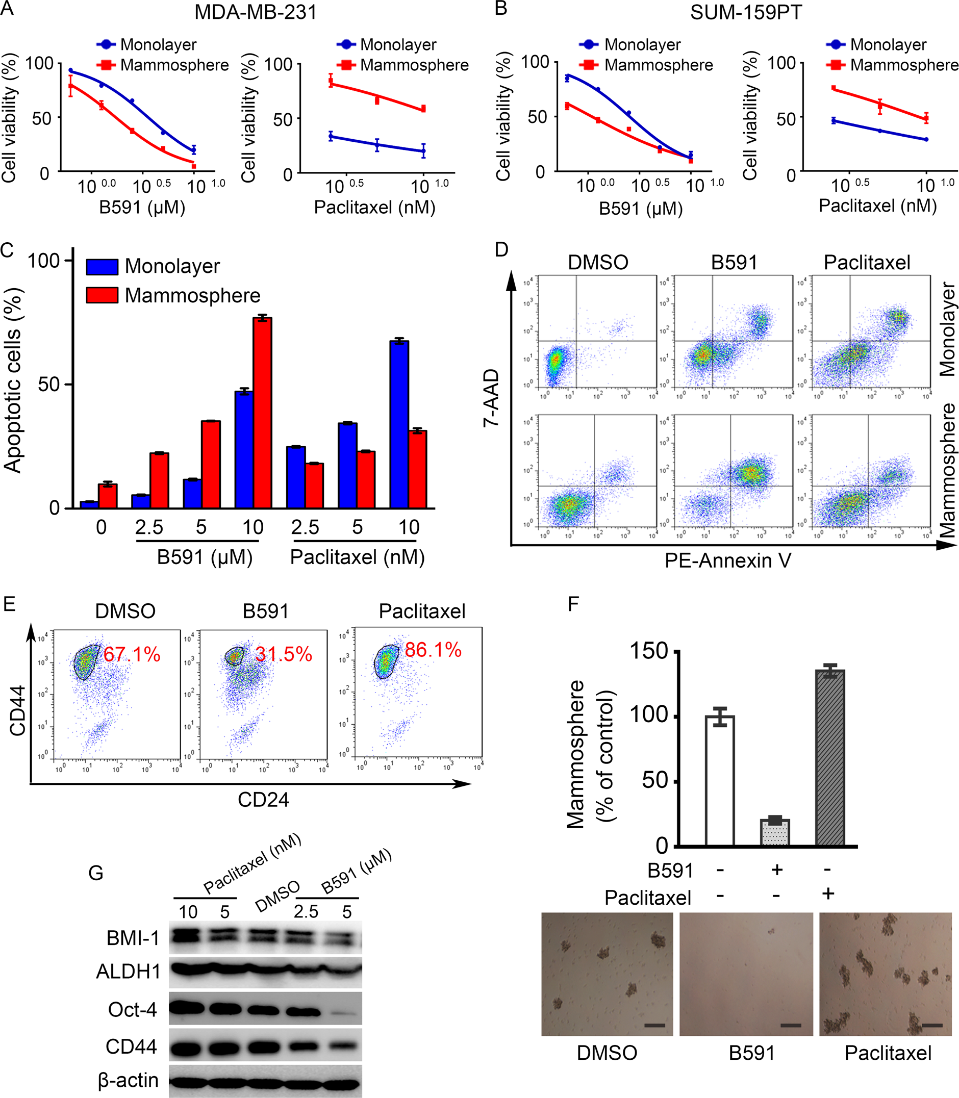
B591 preferentially targets CSCs. a, b B591 preferentially reduced the viability of mammosphere of MDA-MB-231 and SUM-159PT cell lines. Inhibitory activity of B591 and paclitaxel on the proliferation of monolayer and mammosphere cells was analyzed, and data represent mean ± SD. c B591 preferentially induced the apoptosis of mammosphere cells of MDA-MB-231 cell line. Cells were treated with indicated agents for 48 h, and cells were harvested and processed for apoptosis assay using the PE-Annexin V/7-AAD Apoptosis Detection Kit. d Representative flow cytometry plots of apoptosis inducing activity of B591 (10 μM) and paclitaxel (10 nM) on monolayer and mammosphere MDA-MB-231 cells. e B591 preferentially targeted CD44high/CD24low cells. Cells were treated with B591 or paclitaxel for 2 days. Following a 4-day recovery period, cells were co-stained with CD44 and CD24 antibodies and subjected to FACS analysis. Representative flow cytometry plots show the effect of B591 on CD44high/CD24low population in MDA-MB-231 cells in vitro. f B591 decreased mammosphere forming efficiency. Primary MDA-MB-231 mammospheres were treated with B591 or paclitaxel for 48 h. Results of the secondary mammosphere-formation assay are shown. Scale bar represents 40 μm. g B591 decreased the expression of CSC markers in MDA-MB-231 cells. Cells were treated with B591 or paclitaxel for 2 days. Following a 4-day recovery period, the expression of CSC markers was analyzed with western blot assay