Fig. 4
From: B591, a novel specific pan-PI3K inhibitor, preferentially targets cancer stem cells

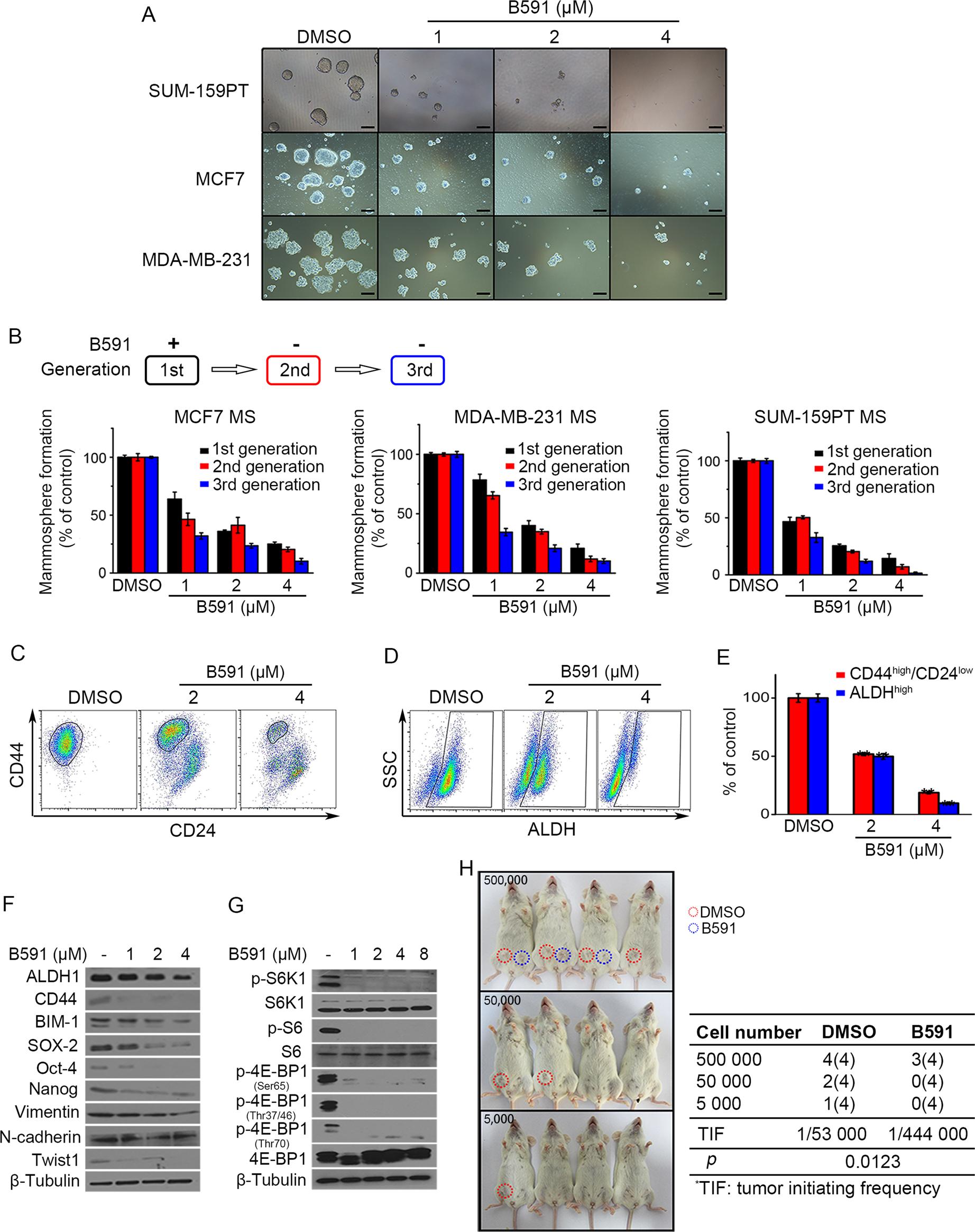
B591 inhibits CSCs and tumorigenesis. a B591 inhibited mammosphere-formation of SUM-159PT, MCF7, and MDA-MB-231 cells. Mammospheres were cultured as described in Materials and methods section. In mammosphere formation assay, mammospheres were treated with indicated concentrations of B591 for 5 days and imaged under a phase-contrast microscopy. Representative images are shown, and scale bar represents 40 μm. b The 1st generation mammospheres were treated with indicated concentrations of B591 for 5 days and counted under a phase-contrast microscopy. The mammospheres were subsequently passaged for another two generations and each generation of the mammospheres were cultured for 5 days without B591 and then counted under a phase-contrast microscopy. The relative mammosphere-formation ability is shown as percentage, and data represent mean ± SD from three independent experiments. c, d Representative flow cytometry plots show the effect of B591 on CD44high/CD24low (c) and ALDHhigh (d) breast CSCs population from SUM-159PT cells. e Quantification of flow cytometry analysis of CD44high/CD24low and ALDHhigh breast CSCs population from SUM-159PT cells. Data from two independent experiments are plotted. **p < 0.01, difference versus DMSO-treated control group. f, g A panel of breast CSCs marker and the downstream substrates of PI3K pathway were examined by western blot analysis using lysate from SUM-159PT mammospheres. h Limiting dilution assay shows the effect of B591 (4 μM) on tumor-initiating ability of SUM-159PT cells. SUM-159PT cells were pretreated with 4 μM of B591 for 24 h and then cultured for 48 h without B591. The live cells were collected and counted, the same amount of control cells and B591-treated cells were then incubated into the fourth left and right mammary fat pad of mice, respectively, according the indicated number for each group. Tumors were inspected 3 months later, and the tumor initiating frequency (TIF) was calculated with ELDA software. Numbers in the column DMSO and B591 are illustrated as: number of tumor-bearing mice (number of recipient mice)