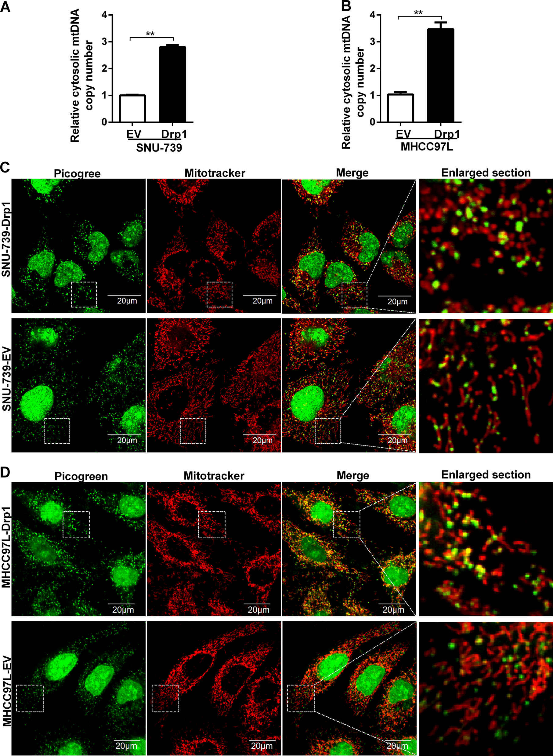
Fig. 3

Increased mitochondrial fission induced cytosolic mitochondrial DNA (mtDNA) stress in hepatocellular carcinoma (HCC) cells. a, b Cytosolic mtDNA copy number was quantitated via quantitative real-time PCR in HCC cells as indicated. HGB1 was used as internal control. c, d Confocal microscopy images of indicated HCC cells stained with Picogreen (DNA) and MitoTracker (Mito.). EV indicated as cells transfected with empty vector; Drp1 indicated as cells transfected with vector expressing dynamin-related protein 1. Data shown are the mean ± s.e.m. from three independent experiments. **p < 0.01