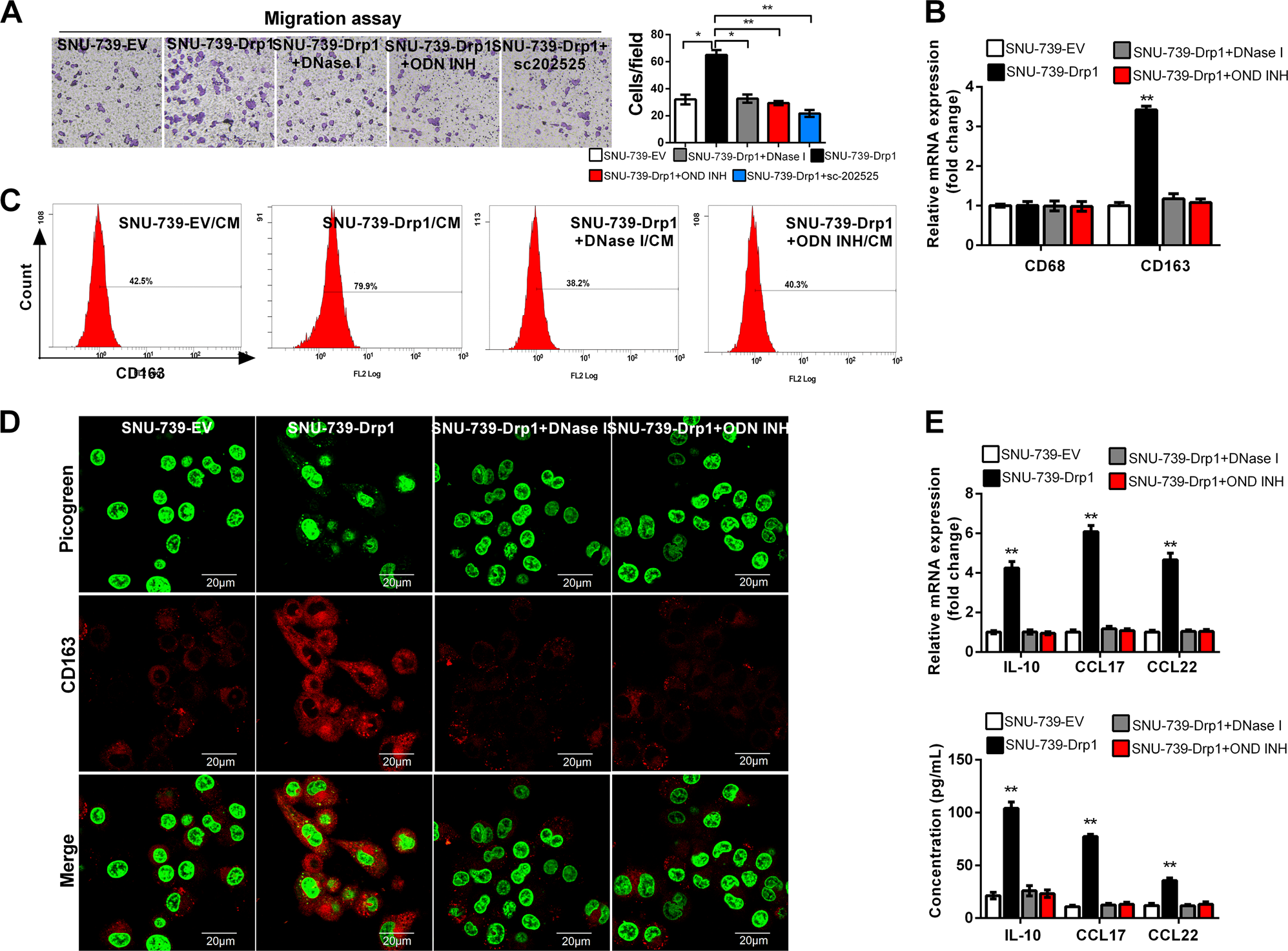
Fig. 5

Mitochondrial fission-induced cytosolic mitochondrial DNA (mtDNA) stress promoted macrophage recruitment and polarization in hepatocellular carcinoma (HCC) by chemokine (C–C motif) ligand 2 (CCL2). a Transwell migration assay of macrophage by CM from HCC cells as indicated. b Quantitative real time polymerase chain reaction (qRT-PCR) analysis for the expression levels of CD68 and CD163 in THP-1 macrophages treated with CM from HCC cells as indicated. c, d Flow cytometry and immunofluorescence analysis for the expression levels of CD163 in THP-1 macrophages treated with CM from HCC cells as indicated. e Quantitative real time polymerase chain reaction (qRT-PCR) and enzyme-linked immunosorbent assay for the mRNA expression and secretion of tumor-associated macrophage (TAM) characteristic cytokines in THP-1 macrophages treated with CM from HCC cells as indicated. CM conditioned medium. EV indicated as cells transfected with empty vector; Drp1 indicated as cells transfected with vector expressing dynamin-related protein 1. DNase I, HCC cells treated with DNase I preparations; ODN INH-18, HCC cells treated with TLR9 antagonist (ODN INH-18); sc-202525, macrophages treated with a CCR2 antagonist. Data shown are the mean ± s.e.m. from three independent experiments. *p < 0.05; **p < 0.01