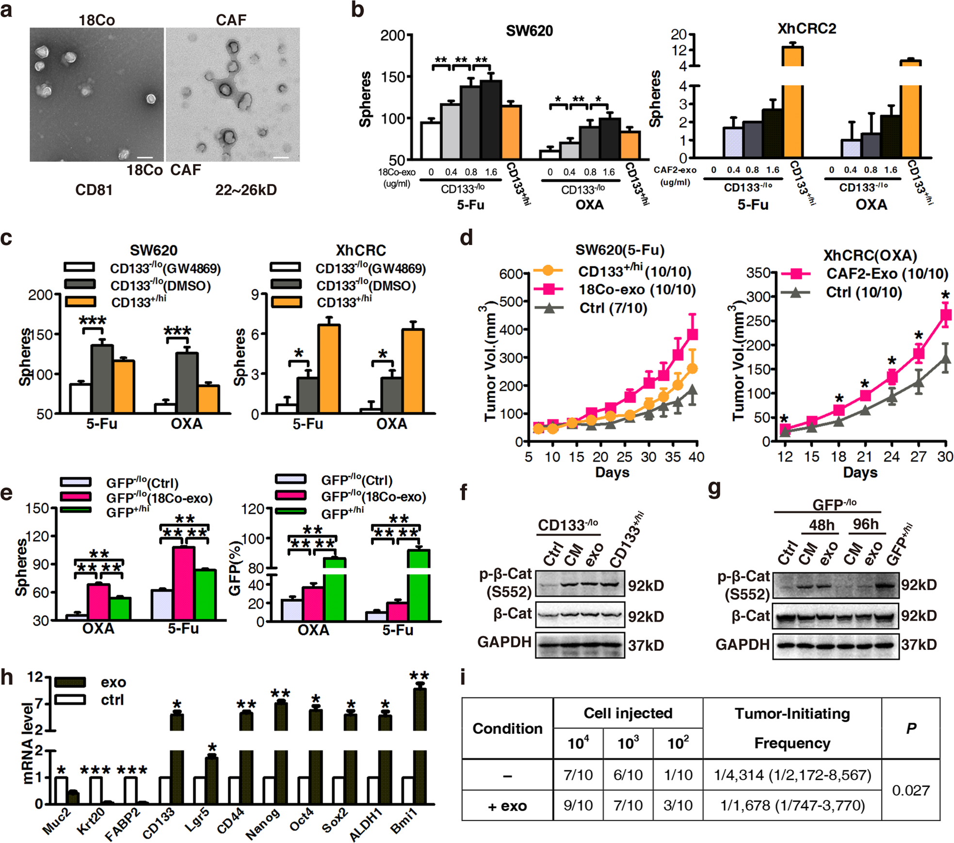
Fig. 2

Exosomes contribute to the dedifferentiation of differentiated CRC cells and subsequent drug resistance. a Electron micrograph of exosomes isolated from 18Co cells and CAFs (top; scale bar, 100 nm) and immunoblotting analysis of the exosome marker CD81 (bottom). b The sphere-forming capacity of CD133−/lo SW620 or XhCRC2 cells treated with indicated concentrations of exosomes during chemotherapy (5-Fu or OXA), with CD133+/hi cells as the positive control. *P < 0.05, **P < 0.01. c CM derived from GW4869-pretreated fibroblasts was added to CD133−/lo CRC cells in a sphere formation assay, and CD133+/hi CRC cells were used as a positive control. *P < 0.05, ***P < 0.001. d Effects of exosomes on the growth of CD133−/lo CRC cells (1 × 105 SW620 cells or 4 × 105 XhCRC2 cells) inoculated into immunocompromised mice (n = 5) upon administration of 5-Fu or OXA. Tumor growth curves are shown, and CD133+/hi cells were used as a positive control in SW620 cells. *P < 0.05. e The sphere-forming capacity of GFP−/lo SW620 cells with or without 18Co-exosomes during chemotherapy (5-Fu or OXA), with GFP+/hi cells as a positive control. TOP-GFP expression of spheres was analyzed by flow cytometry. **P < 0.01. f Immunoblotting of total β-catenin and S552-phosphorylated β-catenin in CD133−/lo SW620 cells after stimulation with 18Co-CM or exosomes, and CD133+/hi CRC cells as positive control. g Immunoblotting of total β-catenin and S552-phosphorylated β-catenin in GFP−/lo SW620 cells after stimulation with 18Co-CM or exosome for 48 h and in the absence of CM or exosome for another 48 h. h mRNA levels of several differentiation markers (mucin2, cytokeratin 20, FABP2) and CSC makers (CD133, Lgr5, CD44, Nanog, OCT4, SOX2, ALDH1 and Bmi1) in exosome-treated spheres in CD133−/lo XhCRC cells. *P < 0.05. **P < 0.01, ***P < 0.001. i Tumor-initiating frequency of exosome-treated CD133−/lo XhCRC cells in NOD/SCID mice