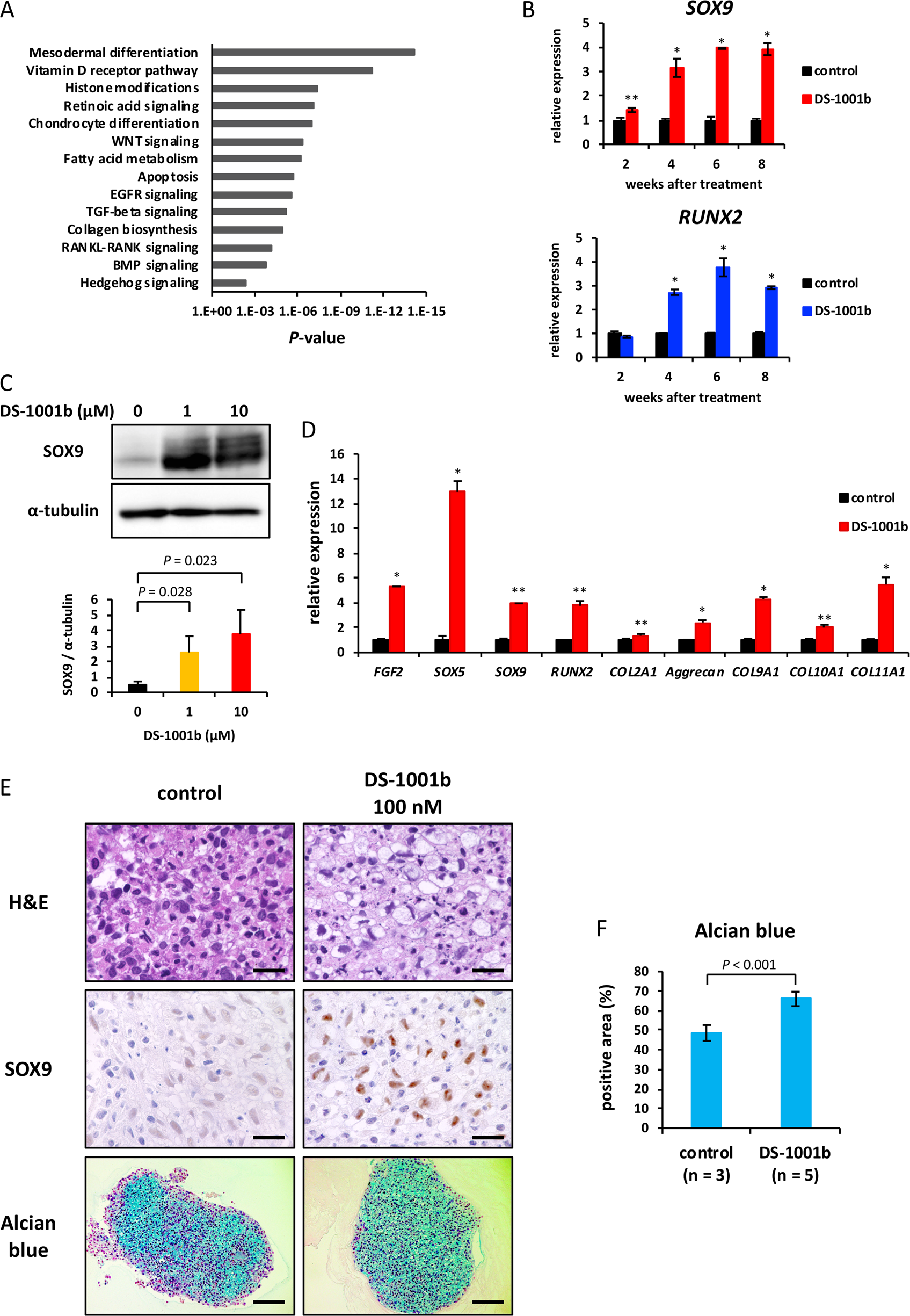
Fig. 2

Inhibition of mutant IDH1 upregulates chondrocyte differentiation pathway genes in L835 cells. a Upregulated genes identified by RNA-seq in L835 cells treated with DS-1001b at 10 μM for 6 weeks. b qRT-PCR analysis of SOX9 and RUNX2 relative expression in L835 cells treated with DS-1001b at 10 μM. The Y-axis represents fold-change in gene expression after normalization to ACTB. c (Upper) Western blot analysis of SOX9 in L835 cells treated with DS-1001b (0, 1, and 10 μM) for 6 weeks. α-tubulin was used as a loading control. (Bottom) Bar graphs show the results of western blot quantification (n = 3). d qRT-PCR analysis of the relative expression of chondrocyte differentiation-related genes in L835 cells treated with DS-1001b at 10 μM for 6 weeks. The Y-axis represents fold-change in gene expression after normalization to ACTB. e Representative images of (Upper) Hematoxylin&Eosin (H&E), (Middle) SOX9, and (Bottom) Alcian blue staining with or without DS-1001b treatment. 3D pellets of L835 cells were cultured in chondrogenic medium for 6 weeks. Five pellets were exposed to 100 nM DS-1001b from 4 to 6 weeks (n = 3 control group, n = 5 DS-1001b group). Scale bar, 20 μm (H&E and SOX9), 100 μm (Alcian blue). f Bar graphs show the percentage of Alcian blue positive areas after treatment with vehicle control or DS-1001b at 100 nM for 2 weeks. Error bars represent the mean ± s.d. *P < 0.001, **P < 0.005 (Student’s t-test)