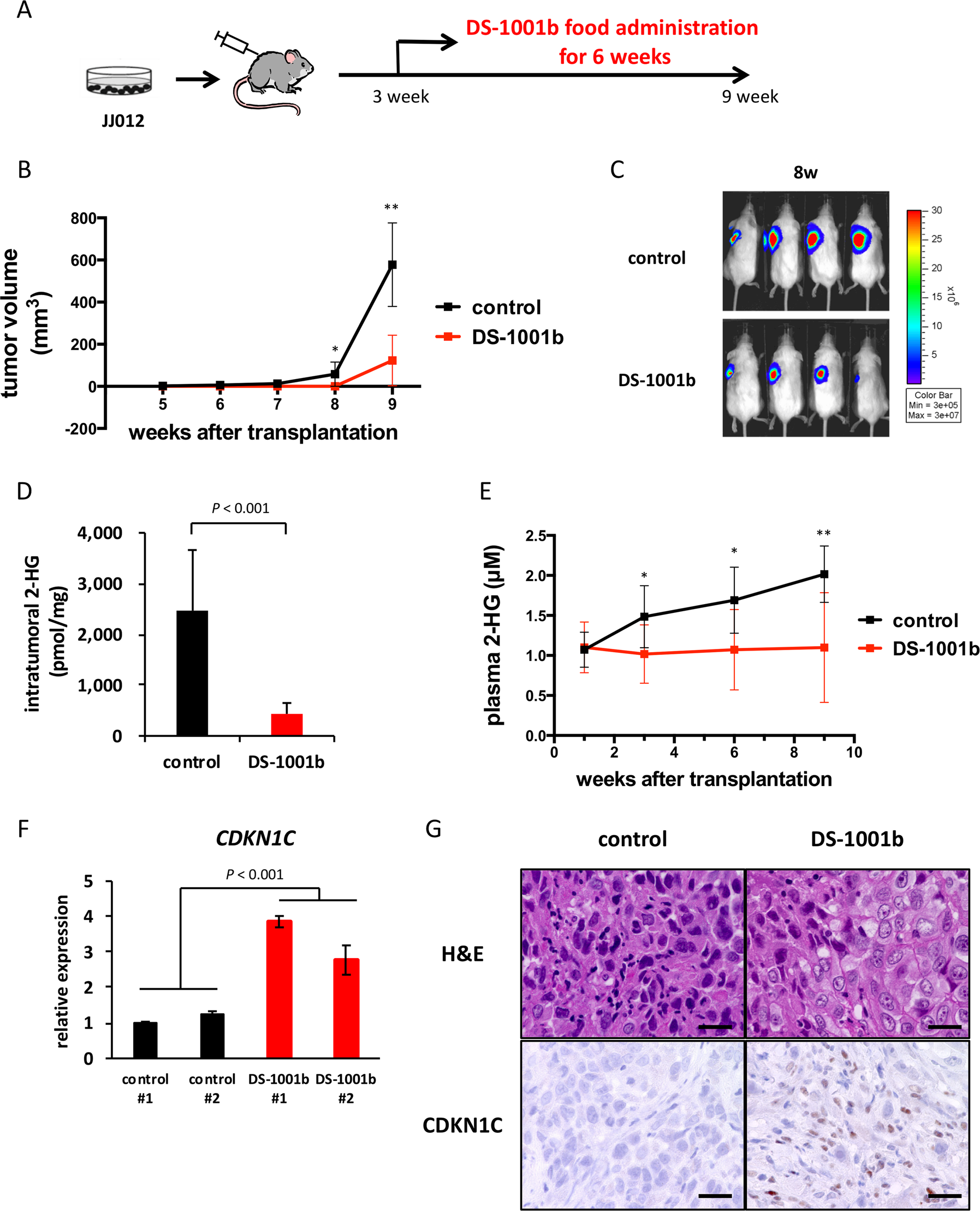
Fig. 6

DS-1001b has antineoplastic activity in JJ012 xenografts. a Experimental schematic of the in vivo study. NOD-SCID mice were transplanted subcutaneously with JJ012-Luc+ cells, and DS-1001b mixed with sterilized pellet food was fed continuously starting at 3 weeks after transplantation after confirmation of tumor engraftment by bioluminescence imaging (n = 7 mice in the DS-1001b group, n = 5 mice in the control group). b Tumor volume in mice subcutaneously transplanted with JJ012-Luc+ cells. c Representative bioluminescence images showing the tumor burden of JJ012 xenografts at 8 weeks after transplantation in mice treated with DS-1001b or control diet. d Bar graphs show the levels of intratumoral 2-HG in subcutaneous tumors at the final follow-up in mice treated with control or DS-1001b. e Line graph representing the levels of plasma 2-HG, as measured every 2 or 3 weeks in mice treated with control or DS-1001b. f qRT-PCR showing the relative expression of CDKN1C in JJ012 subcutaneous tumors (n = 2 mice per group). The Y-axis represents fold-change in gene expression after normalization to ACTB. Error bars represent the mean ± s.d. *P < 0.05, **P < 0.001 (Student’s t-test). g Representative images of (Upper) H&E and (Bottom) CDKN1C staining with or without DS-1001b treatment (n = 3 mice per group). Scale bar, 20 μm