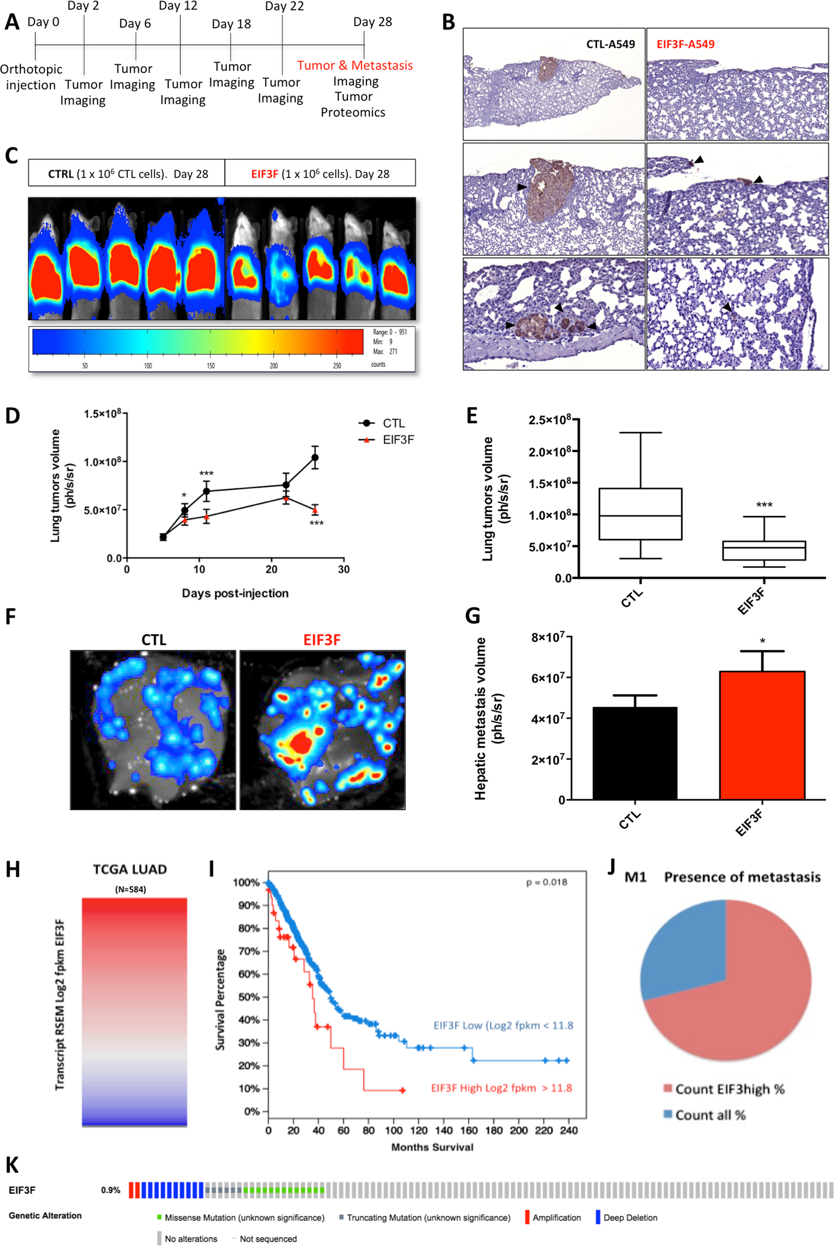
Fig. 2

EIF3F overexpression alters lung tumor growth in vivo but promotes hepatic metastasis. a Protocol used for mice orthotopic human lung tumors generation and tumor imaging and sampling. b Immunostaining of A549 human cells in the lung parenchyma using anti-HLA antibodies allowed verifying the presence of human orthotopic tumor in NSG-mice lung (4 weeks time point). Observation was performed on control mice that received no cell injection and on mice injected with EIF3F-A549 human cancer cells. The lung tissue was stained with HES staining. c in vivo determination of the volume of luciferase-expressing mice orthotopic human lung tumors in NSG mice (4 weeks time point). Results are expressed as number of photons per second per steradian. d CTL and EIF3F lung tumors volume follow-up during the course of the experiment (20 mice per group). e Lung tumors volume after 28 days of growth determined in vivo using bioluminescence imaging (N = 20). f Identification and quantification of hepatic metastasis in the two groups of mice. g Quantification of the volume of hepatic metastasis was performed ex vivo (N = 20). h EIF3F gene expression was analyzed in silico on a cohort of 584 lung adenocarcinoma tumors (RNAseqV2 data from the TCGA LUAD cohort). EIF3F high and EIF3F low populations were determined by setting the cut-off for EIF3F expression at 11.8, based on calculations using the Cbioportal bioinformatic platform. This cut-off value of 11.8 segregates two groups of patients with a significant difference in survival (p = 0.018). The group of patients with EIF3F expression >11.8 accounted for 10% of the total population. i Patients survival curves were obtained for the two subgroups stratified by EIF3F expression (high or low; as obtained from h). j The presence of metastasis (M1 population) was compared in EIF3F high and EIF3F low LUAD patients (TCGA data). k Genetic alterations of the EIF3F gene in the TCGA LUAD cohort of human lung tumors (1144 samples; obtained from Cbioportal). *P < 0.05, **P < 0.01, ***P < 0.001