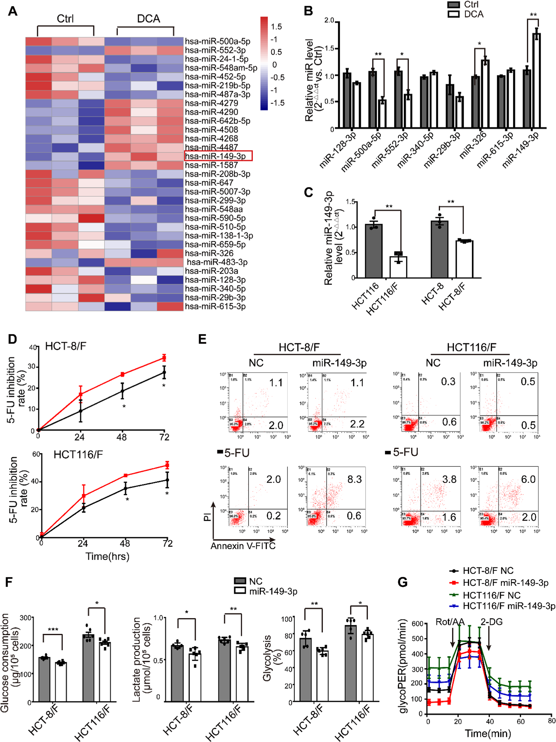
Fig. 2

miR-149-3p enhances the chemosensitivity of 5-FU in CRC. a The heatmap of the differentially expressed microRNA profile in HCT116 cells treated with 20 mM DCA for 24 h. b Total RNA was prepared at 24 h after DCA treatment from HCT116 cells. The obviously changed microRNAs after DCA treatment were quantified by quantitative real-time PCR. c Total RNA was prepared from HCT116, HCT116 /F, HCT-8, and HCT-8/F cells. The basal levels of miR-149-3p were measured by quantitative real-time PCR. d, e HCT-8/F and HCT116/F cells were transiently transfected with NC and a miR-149-3p mimic for 24 h, and the cells were treated with or without 5-FU (50 μg/ml for HCT-8/F and 25 μg/ml for HCT116/F). The inhibition rate and apoptosis rate were measured. f, g The glucose consumption, lactate production, glycolysis, and glycoPER of CRC cells transfected with NC or a miR-149-3p mimic were measured. The results of three independent experiments are shown as the mean ± SEM. Each experiment contained at least three biological replicates. *P < 0.05; **P < 0.01