Abstract
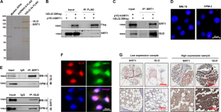
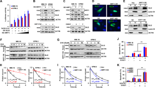
Multiple myeloma (MM) is still incurable despite the successful application of proteasome inhibitors in clinic. Bortezomib represents the most common chemotherapy for MM, whereas acquired drug resistance and eventually developed relapse remain the major obstruction. In the current study, we established bortezomib-resistant myeloma cell lines and screened gene expression profiles using single cell RNA-sequencing. Resistant MM cells exhibited increased clonogenic potential, specific metabolic, and epigenetic signatures, along with the self-renewal signaling characteristic of MM stem-like cells. Aberrant activation of hedgehog (Hh) signaling was correlated with drug resistance and stem cell-like transcriptional program. The key transcriptional factor GLI2 of the Hh pathway was restricted in the high acetylation and low ubiquitination states in bortezomib-resistant myeloma cells. Further investigation revealed that SIRT1 deacetylates and stabilizes GLI2 protein at lysine 757 and consequentially activates the Hh signaling, and itself serves as a direct target of Hh signaling to format a positive regulating loop. Using combination screening with an epigenetic compound library, we identified the SIRT1 specific inhibitor S1541 and S2804 had very obvious synergetic antimyeloma effect. Sirt1 inhibition could partially impeded the Hh pathway and conferred bortezomib sensitivity in vitro and in vivo. Notably, elevated SIRT1 level was also a prominent hallmark for the resistant myeloma cells, and this expression pattern was confirmed in myeloma patients, but independent of RAS/RAF mutations. Clinically, SIRT1 expression in patients with complete response was suppressed but elevated in relapsed patients, and retrospective analysis showed patients with higher SIRT1 expression had poorer outcomes. In conclusion, the cooperation of SIRT1 and Hh is an important mechanism of drug resistance in myeloma, and therapeutics combining SIRT1 inhibitors will sensitize myeloma cells to proteasome inhibitors.
This is a preview of subscription content, access via your institution
Access options
Subscribe to this journal
Receive 50 print issues and online access
$259.00 per year
only $5.18 per issue
Buy this article
- Purchase on SpringerLink
- Instant access to the full article PDF.
USD 39.95
Prices may be subject to local taxes which are calculated during checkout







Similar content being viewed by others
References
Kumar SK, Rajkumar V, Kyle RA, van Duin M, Sonneveld P, Mateos MV, et al. Multiple myeloma. Nat Rev Dis Primers. 2017;3:17046.
Avigan D, Rosenblatt J. Current treatment for multiple myeloma. New Engl J Med. 2014;371:961–2.
Robak P, Drozdz I, Szemraj J, Robak T. Drug resistance in multiple myeloma. Cancer Treat Rev. 2018;70:199–208.
Wallington-Beddoe CT, Sobieraj-Teague M, Kuss BJ, Pitson SM. Resistance to proteasome inhibitors and other targeted therapies in myeloma. Br J Haematol. 2018;182:11–28.
Ok CY, Singh RR, Vega F. Aberrant activation of the hedgehog signaling pathway in malignant hematological neoplasms. Am J Pathol. 2012;180:2–11.
Liu Z, Xu J, He J, Zheng Y, Li H, Lu Y, et al. A critical role of autocrine sonic hedgehog signaling in human CD138+ myeloma cell survival and drug resistance. Blood. 2014;124:2061–71.
Liu Z, Li T, Reinhold MI, Naski MC. MEK1-RSK2 contributes to Hedgehog signaling by stabilizing GLI2 transcription factor and inhibiting ubiquitination. Oncogene. 2014;33:65–73.
Laubach JP, San-Miguel JF, Hungria V, Hou J, Moreau P, Lonial S, et al. Deacetylase inhibitors: an advance in myeloma therapy? Expert Rev Hematol. 2017;10:229–37.
Cappellacci L, Perinelli DR, Maggi F, Grifantini M, Petrelli R. Recent progress in histone deacetylase inhibitors as anticancer agents. Curr Med Chem. 2018;25:1.
Ohguchi H, Hideshima T, Anderson KC. The biological significance of histone modifiers in multiple myeloma: clinical applications. Blood Cancer J. 2018;8:83.
Yazbeck V, Shafer D, Perkins EB, Coppola D, Sokol L, Richards KL, et al. A phase II trial of bortezomib and vorinostat in mantle cell lymphoma and diffuse large B-cell lymphoma. Clin Lymphoma Myeloma Leuk. 2018;18:569–575. e561.
Wolf JL, Siegel D, Goldschmidt H, Hazell K, Bourquelot PM, Bengoudifa BR, et al. Phase II trial of the pan-deacetylase inhibitor panobinostat as a single agent in advanced relapsed/refractory multiple myeloma. Leuk Lymphoma. 2012;53:1820–3.
Islam S, Abiko Y, Uehara O, Chiba I. Sirtuin 1 and oral cancer. Oncol Lett. 2019;17:729–38.
Delcuve GP, Khan DH, Davie JR. Roles of histone deacetylases in epigenetic regulation: emerging paradigms from studies with inhibitors. Clin Epigenetics. 2012;4:5.
Simmons GE, Jr. Pruitt WM, Pruitt K. Diverse roles of SIRT1 in cancer biology and lipid metabolism. Int J Mol Sci. 2015;16:950–65.
Canettieri G, Di Marcotullio L, Greco A, Coni S, Antonucci L, Infante P, et al. Histone deacetylase and Cullin3-REN(KCTD11) ubiquitin ligase interplay regulates Hedgehog signalling through Gli acetylation. Nat Cell Biol. 2010;12:132–42.
Gulino A, Di Marcotullio L, Canettieri G, De Smaele E, Screpanti I. Hedgehog/Gli control by ubiquitination/acetylation interplay. Vitam Horm. 2012;88:211–27.
Chauhan D, Bandi M, Singh AV, Ray A, Raje N, Richardson P, et al. Preclinical evaluation of a novel SIRT1 modulator SRT1720 in multiple myeloma cells. Br J Haematol. 2011;155:588–98.
Li B, Fu J, Chen P, Ge X, Li Y, Kuiatse I, et al. The nuclear factor (erythroid-derived 2)-like 2 and proteasome maturation protein axis mediate bortezomib resistance in multiple myeloma. J Biol Chem. 2015;290:29854–68.
Armas-Lopez L, Zuniga J, Arrieta O, Avila-Moreno F. The Hedgehog-GLI pathway in embryonic development and cancer: implications for pulmonary oncology therapy. Oncotarget. 2017;8:60684–703.
Delude C. Tumorigenesis: testing ground for cancer stem cells. Nature. 2011;480:S43–5.
Chauhan D, Catley L, Hideshima T, Li G, Leblanc R, Gupta D, et al. 2-Methoxyestradiol overcomes drug resistance in multiple myeloma cells. Blood. 2002;100:2187–94.
Liu Z, Xu J, He J, Liu H, Lin P, Wan X, et al. Mature adipocytes in bone marrow protect myeloma cells against chemotherapy through autophagy activation. Oncotarget. 2015;6:34329–41.
Sari IN, Phi LTH, Jun N, Wijaya YT, Lee S, Kwon HY. Hedgehog signaling in cancer: a prospective therapeutic target for eradicating cancer stem cells. Cells. 2018;7:pii E208.
Nunes T, Hamdan D, Leboeuf C, El Bouchtaoui M, Gapihan G, Nguyen TT, et al. Targeting cancer stem cells to overcome chemoresistance. Int J Mol Sci. 2018;19:pii E4036.
Niewiadomski P, Kong JH, Ahrends R, Ma Y, Humke EW, Khan S, et al. Gli protein activity is controlled by multisite phosphorylation in vertebrate Hedgehog signaling. Cell Rep. 2014;6:168–81.
Hatayama M, Aruga J. Gli protein nuclear localization signal. Vitam Horm. 2012;88:73–89.
Harada T, Ohguchi H, Grondin Y, Kikuchi S, Sagawa M, Tai YT, et al. HDAC3 regulates DNMT1 expression in multiple myeloma: therapeutic implications. Leukemia. 2017;31:2670–7.
Amodio N, Stamato MA, Gulla AM, Morelli E, Romeo E, Raimondi L, et al. Therapeutic targeting of miR-29b/HDAC4 epigenetic loop in multiple myeloma. Mol Cancer Ther. 2016;15:1364–75.
Zaal EA, Berkers CR. The influence of metabolism on drug response in cancer. Front Oncol. 2018;8:500.
Liu H, Liu Z, Du J, He J, Lin P, Amini B, et al. Thymidine phosphorylase exerts complex effects on bone resorption and formation in myeloma. Sci Transl Med. 2016;8:353ra113.
Acknowledgements
This work was supported by the National Natural Science Foundation of China (81670201, 81870161, ZL), the Natural Science Foundation of Tianjin (16JCYBJC42600, ZL), the Talent Project of Tianjin Medical University (11601501/2016KJ0317, ZL), the Nanjing Key Medical Science and Technology Development Project (ZKX18023, QZ), and the Chuzhou Science and Technology Development Project (2018zd004, QZ).
Author information
Authors and Affiliations
Contributions
ZL and TL contributed to the design of the experiments; YX and JL contributed to writing the paper; HJ, JW, XL, JW, SZ, and JG contributed to performing the experiments and statistical analyses; YZ and QZ provided the patient samples and clinical statistics.
Corresponding author
Ethics declarations
Conflict of interest
The authors declare that they have no conflict of interest.
Additional information
Publisher’s note Springer Nature remains neutral with regard to jurisdictional claims in published maps and institutional affiliations.
Supplementary information
Rights and permissions
About this article
Cite this article
Xie, Y., Liu, J., Jiang, H. et al. Proteasome inhibitor induced SIRT1 deacetylates GLI2 to enhance hedgehog signaling activity and drug resistance in multiple myeloma. Oncogene 39, 922–934 (2020). https://doi.org/10.1038/s41388-019-1037-6
Received:
Revised:
Accepted:
Published:
Version of record:
Issue date:
DOI: https://doi.org/10.1038/s41388-019-1037-6
This article is cited by
-
hnRNPA3 promotes the proliferation of hepatocellular carcinoma cells by stabilizing GLI2 proteins and activating Hedgehog pathway
Hepatology International (2026)
-
The long non-coding RNA CRNDE stabilises SIRT1 protein and influences Hedgehog signalling in multiple myeloma
Leukemia (2025)
-
Sex-specific dysregulation of exosomal non-coding RNAs drives multiple myeloma progression
Blood Cancer Journal (2025)
-
miR-29a-SIRT1-Wnt/β-Catenin Axis Regulates Tumor Progression and Survival in Hepatocellular Carcinoma
Biochemical Genetics (2024)
-
Acquired Bortezomib Resistance in Multiple Myeloma:Â From Mechanisms to Strategy
Current Treatment Options in Oncology (2024)


