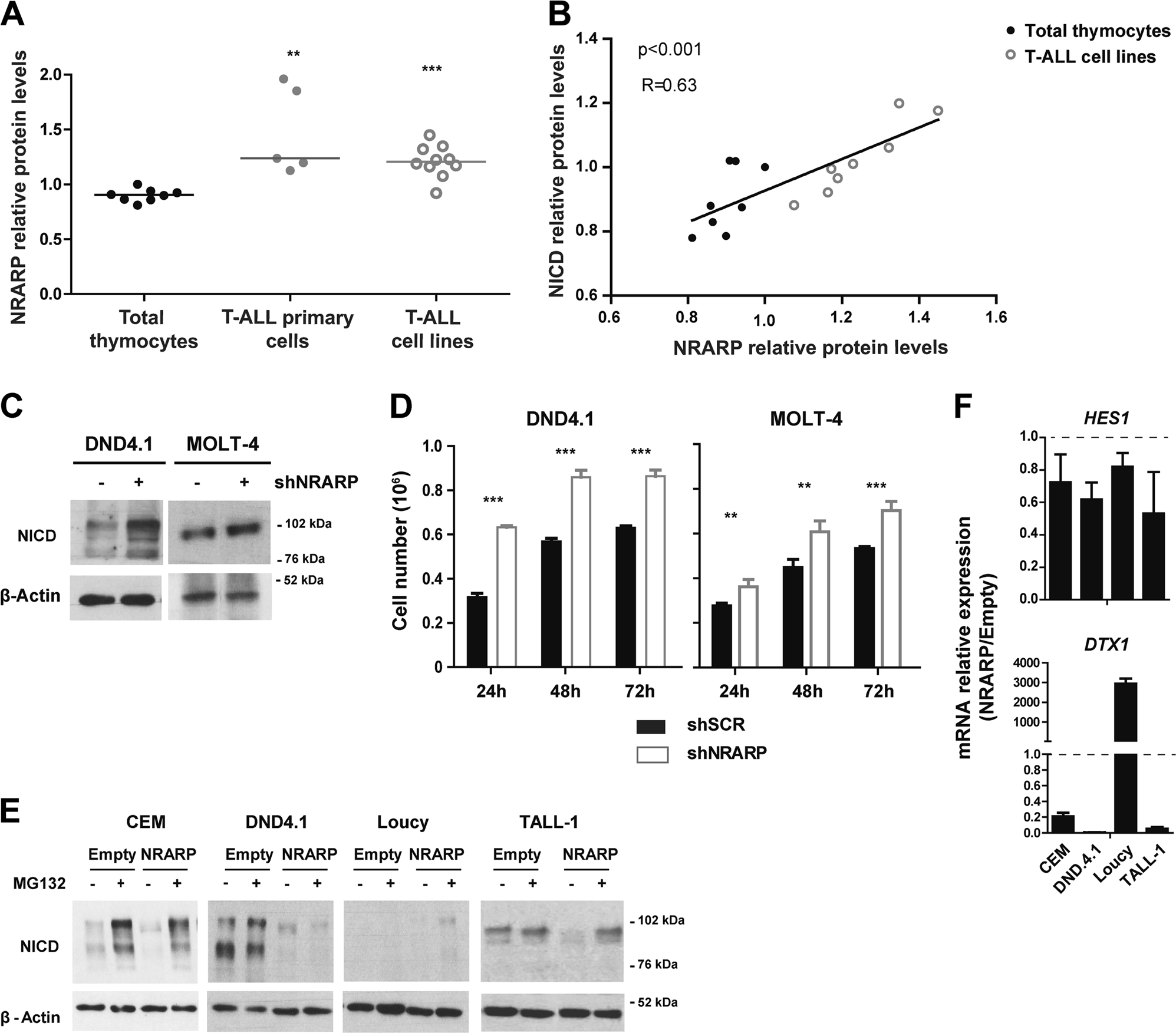
Fig. 1

NRARP expression is increased in T-ALL cells but it is insufficient to block Notch signaling. a NRARP protein levels in T-ALL primary cells (n = 5) and cell lines (n = 10) determined by western blot (WB) and normalized to NRARP levels in total thymocytes (n = 8). b Correlation between NRARP and NICD protein levels in total thymocytes and T-ALL primary cell lines. Protein levels were determined by WB. c WB analysis of NICD expression in DND4.1 and MOLT-4 T-ALL cell lines upon NRARP knockdown using shRNAs. d Effects of NRARP knockdown in DND4.1 and MOLT-4 cell proliferation. Cells were transduced with an shRNA against NRARP (shNRARP) or a scramble sequence as control (shSCR). Representative assay of three biological experiments, each performed in triplicate. e Effects of NRARP overexpression in T-ALL cell lines NICD levels (determined by WB). To better visualize the changes induced by NRARP overexpression, T-ALL cells transduced with an Empty vector (control condition) or an NRARP vector were treated with the proteasome inhibitor MG132. f Relative expression of Notch transcriptional targets in T-ALL cells overexpressing NRARP. mRNA levels were normalized to control condition (Empty cells). In d and f data represent the mean ± SEM. Statistical values were obtained using either the Student’s t test (a), 2way ANOVA (d), or Pearson correlation (b). **p < 0.01, ***p < 0.001