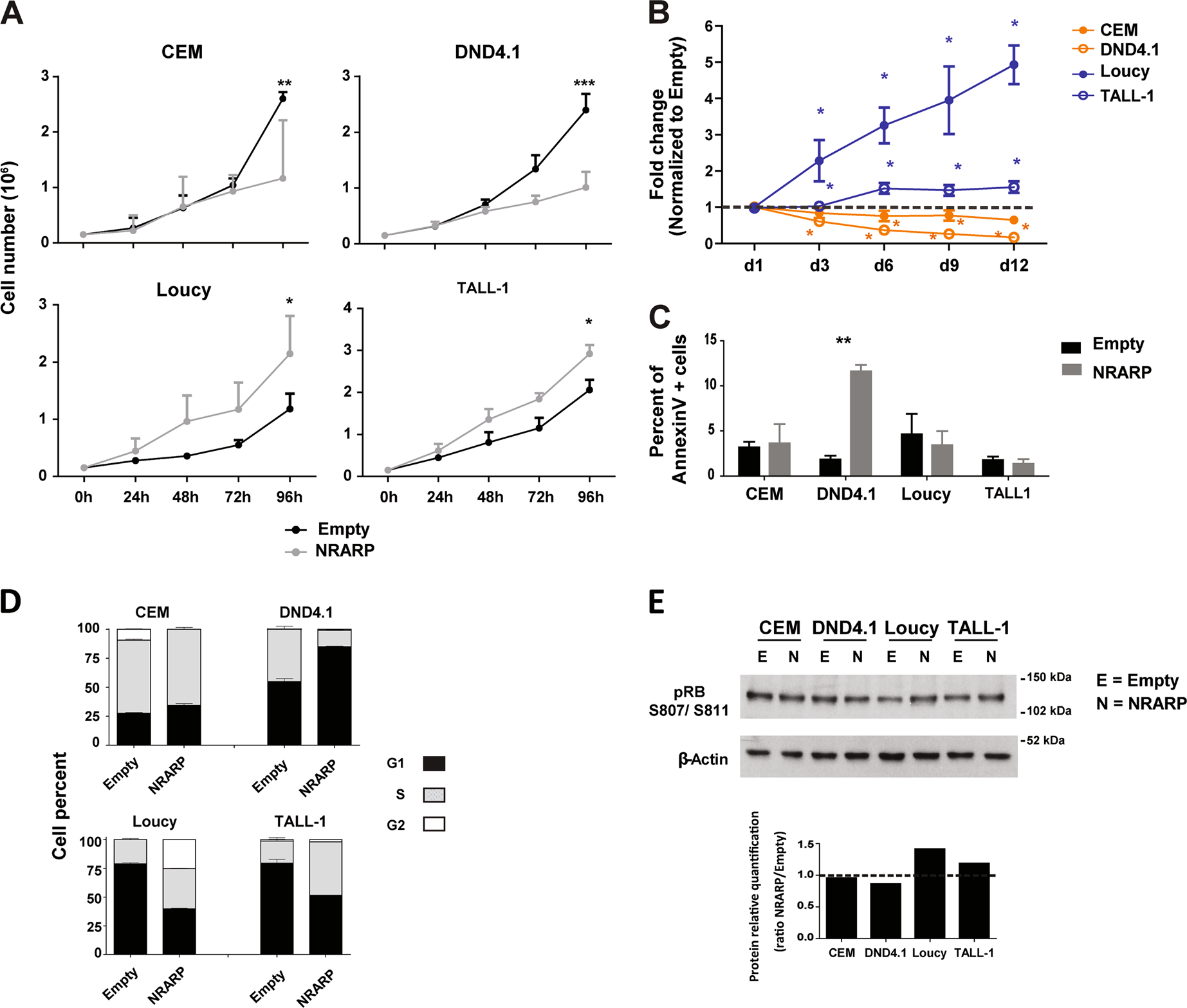
Fig. 2

NRARP can not only inhibit but also promote the proliferation of T-ALL cells. a Effects of NRARP overexpression in T-ALL cell proliferation and b expansion. In a one of three independent assays (each performed in triplicate) is displayed, whereas in b the fold change induced by NRARP is shown in comparison to control (Empty condition). c Effects of NRARP overexpression in T-ALL cell death as determined by annexinV staining and flow cytometry analysis. One of three independent assays performed in triplicate is displayed. d Effects of NRARP overexpression in cell cycle progression. Cells were sorted in G1 and cultured for 8 h. n = 3. e Analysis of the protein levels of the cell cycle regulator pRB. In a, b, c, and d data represent the mean ± SEM. Statistical values were obtained using the Student’s t test. *p < 0.05, **p < 0.01, ***p < 0.001