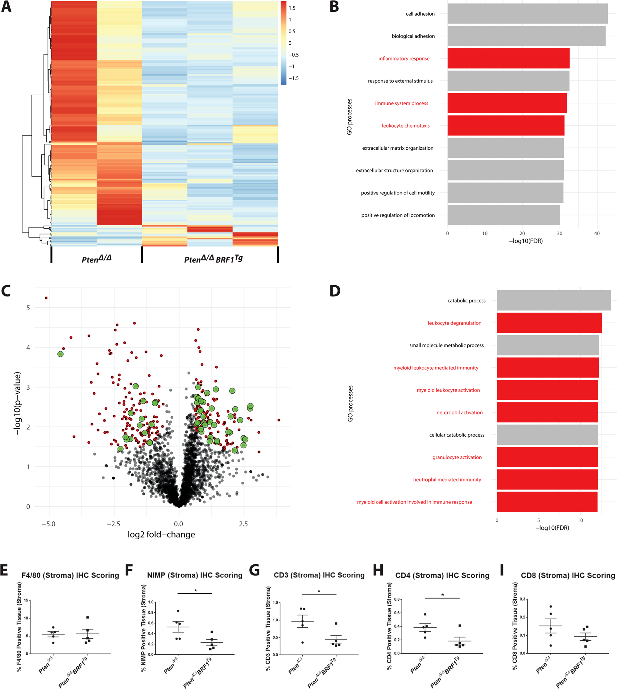
Fig. 3
From: BRF1 accelerates prostate tumourigenesis and perturbs immune infiltration

Transcriptomics and proteomics reveal that immune system processes are significantly altered in PtenΔ/Δ BRF1Tg mice and infiltration of neutrophils and CD4 positive T lymphocytes is significantly reduced in PtenΔ/Δ BRF1Tg compared with PtenΔ/Δ mice. a Heatmap of RNA-Seq data. Presented are the 174 genes that are implicated in immune processes which have significantly altered expression (>1.5-fold change; p.adj < 0.05) between PtenΔ/Δ and PtenΔ/Δ BRF1Tg prostate tumours. Because of a technical problem, the library preparation step for one PtenΔ/Δ sample failed resulting in n = 2 for PtenΔ/Δ and n = 3 for PtenΔ/Δ BRF1Tg. In the heatmap, blue represents downregulation of gene expression (Row Z-Score < 0); red represents up-regulation of gene expression (Row Z-Score > 0). b Bar chart illustrating results of gene enrichment analysis from GeneGO MetaCore of RNA-Seq data – the top 10 significantly altered GO processes are shown; highlighted in red are those which relate to the immune response. c Volcano plot of proteomic data from comparison of PtenΔ/Δ (n = 4) and PtenΔ/Δ BRF1Tg (n = 3) prostate tumour samples. Highlighted in red are proteins whose abundance was found to be significantly (fold change > 1.5; p.adj < 0.05) altered between PtenΔ/Δ and PtenΔ/Δ BRF1Tg samples; amongst these significantly altered proteins, highlighted in green are those that related to the immune process GO term (Table S10). d Bar chart illustrating results of gene enrichment analysis from GeneGO MetaCore of proteomic data – the top 10 significantly altered GO processes are shown; highlighted in red are those which relate to the immune response. Analysis of IHC staining for F4/80 (e), NIMP (f), CD3 (g), CD4 (h) and CD8 (i). Total observable prostate stromal tissue per slide was manually annotated on each sample from PtenΔ/Δ (n = 5) and PtenΔ/Δ BRF1Tg (n = 5) mice for each marker then staining within these annotated areas was analysed using HALO software (see supplementary information). e–i Individual data points are shown in the presented graphs; long horizontal line indicates the Mean; error bars represent SEM; Welch’s t test (unpaired, 2 tailed) was used to calculate p value; *p < 0.05