Fig. 4
From: BRF1 accelerates prostate tumourigenesis and perturbs immune infiltration

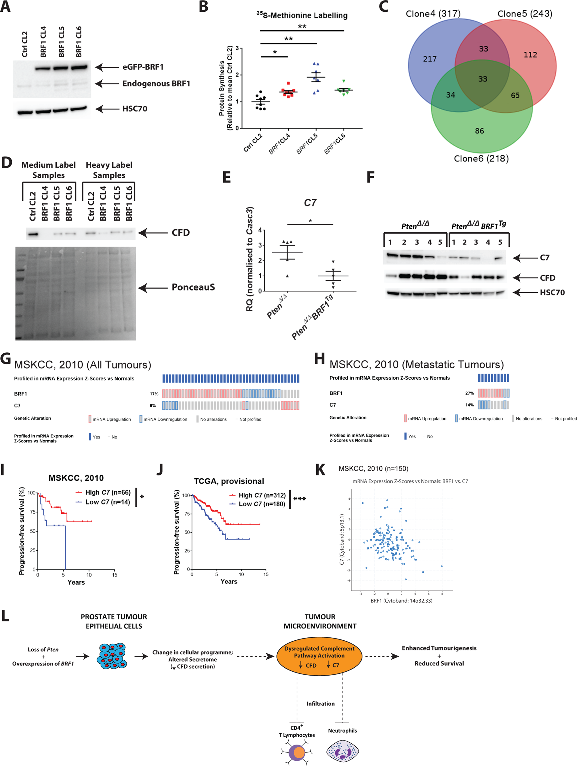
Complement pathway activation is (i) reduced when BRF1 is overexpressed in vitro, (ii) reduced in prostate tumours from PtenΔ/Δ BRF1Tg mice and (iii) inversely correlates with BRF1 expression in human PCa. a Western blotting of whole-cell lysates prepared from PC3 Ctrl CL2 and BRF1 CL4, 5 and 6 cells using anti-BRF1 antibody and HSC70 as a loading control. Blot shown is representative of three independent experiments. b Comparison of incorporation of 35S-methionine label, which was measured by scintillation counting, between PC3 stable clones (n = 3; 2-3 wells per clone were used per each individual experiment). Data from BRF1 CL4, 5 and 6 cells were normalised to the mean of PC3 Ctrl CL2 cells. Individual data points are shown in the presented graph; long horizontal line indicates the Mean; error bars represent SEM; Welch’s t test (unpaired, two tailed) with Bonferroni correction for multiple testing was used to calculate p.adj values; *p.adj < 0.05; **p.adj < 0.01. c Venn diagram outlining numbers of proteins that had >1.2-fold change in abundance in the same direction in PC3 BRF1 overexpressing clones CL4, 5 and 6 compared with Ctrl CL2. d Western blotting of purified secreted proteins prepared from PC3 Ctrl. CL2 and PC3 BRF1 overexpressing CL4, 5 and 6 using an anti-CFD antibody. PonceauS staining was used as a loading control. e qPCR analysis of isolated RNA prepared from prostate tumour tissue obtained from PtenΔ/Δ (n = 5) and PtenΔ/Δ BRF1Tg (n = 5) mice for C7. Casc3 was used as a reference gene for normalisation. Individual data points are shown in the presented graph; long horizontal line indicates the Mean; error bars represent SEM; Welch’s t test (unpaired, 2 tailed) was used to calculate p value; *p < 0.05. f Western blotting of whole-cell lysates prepared from prostate tumour tissue obtained from PtenΔ/Δ (n = 5) and PtenΔ/Δ BRF1Tg (n = 5) mice using anti-C7 and anti-CFD antibodies. HSC70 served as a loading control. Oncoprint from cBioPortal illustrating mRNA expression profile in BRF1 and C7 in all tumours (216 cases) (g) and metastatic tumours (37 cases) (h) in MSKCC (2010) prostate adenocarcinoma dataset. Kaplan–Meier plots for progression-free survival in MSKCC (2010) (i) and TCGA (provisional) (j) prostate adenocarcinoma datasets of patients segregated for low and high C7 expression as indicated in the Oncoprints presented in Fig. S8c, d, respectively. Log-rank (Mantel–Cox) Test was performed to compare survival curves; *p < 0.05; ***p < 0.001. k Scatter plot showing the correlation of C7 and BRF1 mRNA expression in MSKCC (2010) prostate adenocarcinoma dataset (n = 150; all tumours with mRNA expression data). Pearson correlation coefficient and p value for the comparison is stated in the main text. l Schematic summary of key observations as described in the main text