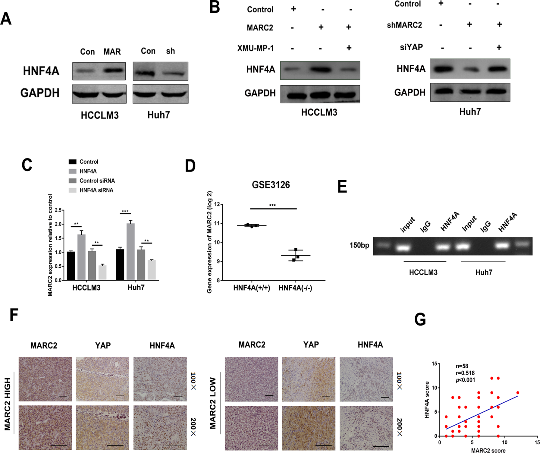
Fig. 5: MARC2 regulates HNF4A by formation of a feedback loop via the Hippo signaling pathway.

a, b Protein expression of HNF4A was detected by western blot in indicated cell lines. XMU-MP-1 was used to active the YAP, while the siYAP was used to suppress the Hippo signaling pathway. To further confirmed regulated HNF4A via Hippo signaling pathway, XMU-MP-1 was added to HCCLM3-MARC2 cell line and siYAP was added to Huh7-shMARC2 cell line. c Gene expression of MARC2 was measured by real-time PCR in indicated cell lines. d Gene expression of MARC2 in HNF4A KO mice. Data were obtained from GSE3126. HNF4A (+/+) was used as control group and HNF4A (−/−) represented the HNF4A knockout group. e CHIP-PCR assay showed HNF4A was recruited to promoter region of MARC2. f Representative the images of IHC staining for MARC2, YAP, and HNF4A in human HCC tissues. Bar = 100 µm (*100); Bar = 50 µm (*200). g IHC scores were used to exam correlation of protein expression of HNF4A and MARC2. The Pearson correlation coefficient was used to determine the relationship of protein expression between HNF4A and MARC2. *p < 0.05; **p < 0.01; ***p < 0.001.