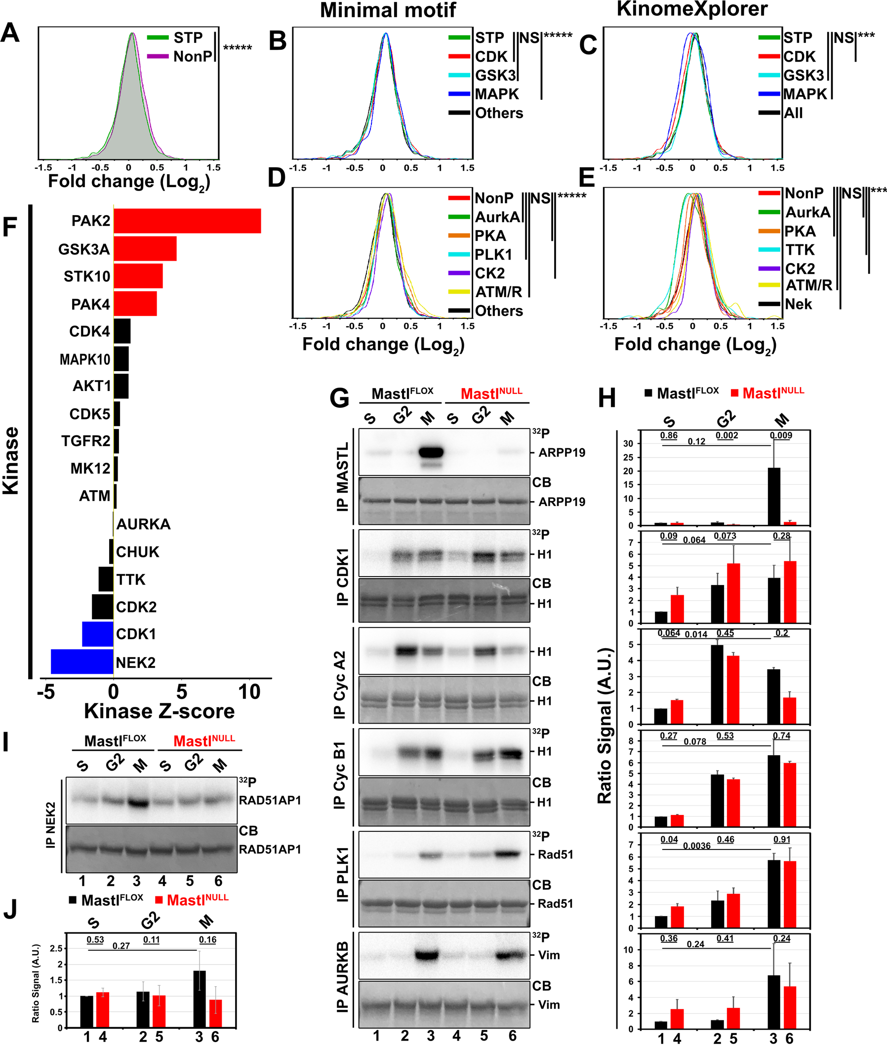
Fig. 5: The activity of the mitotic kinome is perturbed by the loss of Mastl.
From: The Greatwall kinase safeguards the genome integrity by affecting the kinome activity in mitosis

Scaled distribution of the phosphosites as a subset of a the presence of a proline at position +1, b, c predicted as targets for various proline-directed kinases or d, e for selected non-proline-directed kinases using b, d minimal motifs or c, e the KinomeXplorer algorithm ***P ≤ 0.0001, ****P ≤ 0.00001, *****P ≤ 0.00001. f Bar graph for kinase set enrichment analysis (KSEA) depicting the Z score of kinases predicted to present an altered activity based on the fold-change of each phosphosite. g Representative kinase assay on the indicated substrate using immunoprecipitated kinase using antibodies directed against the indicated proteins. h Bar plot of the relative radioactive intensity of three replicates of the kinase assays from g [N = 3]. i Representative kinase assay for immunoprecipitated NEK2 from stably transduced MastlFLOX and MastlNULL iMEFs that inducibly expressing a wild-type murine NEK2-Myc. j Bar plot of the relative radioactive intensity of three replicates of the kinase assays from i [N = 3]. 32P Radioactive signal. CB Coomassie blue. Error bars depict SEM. pValue obtained from paired t-test on log2-transformed values from separate experiments.