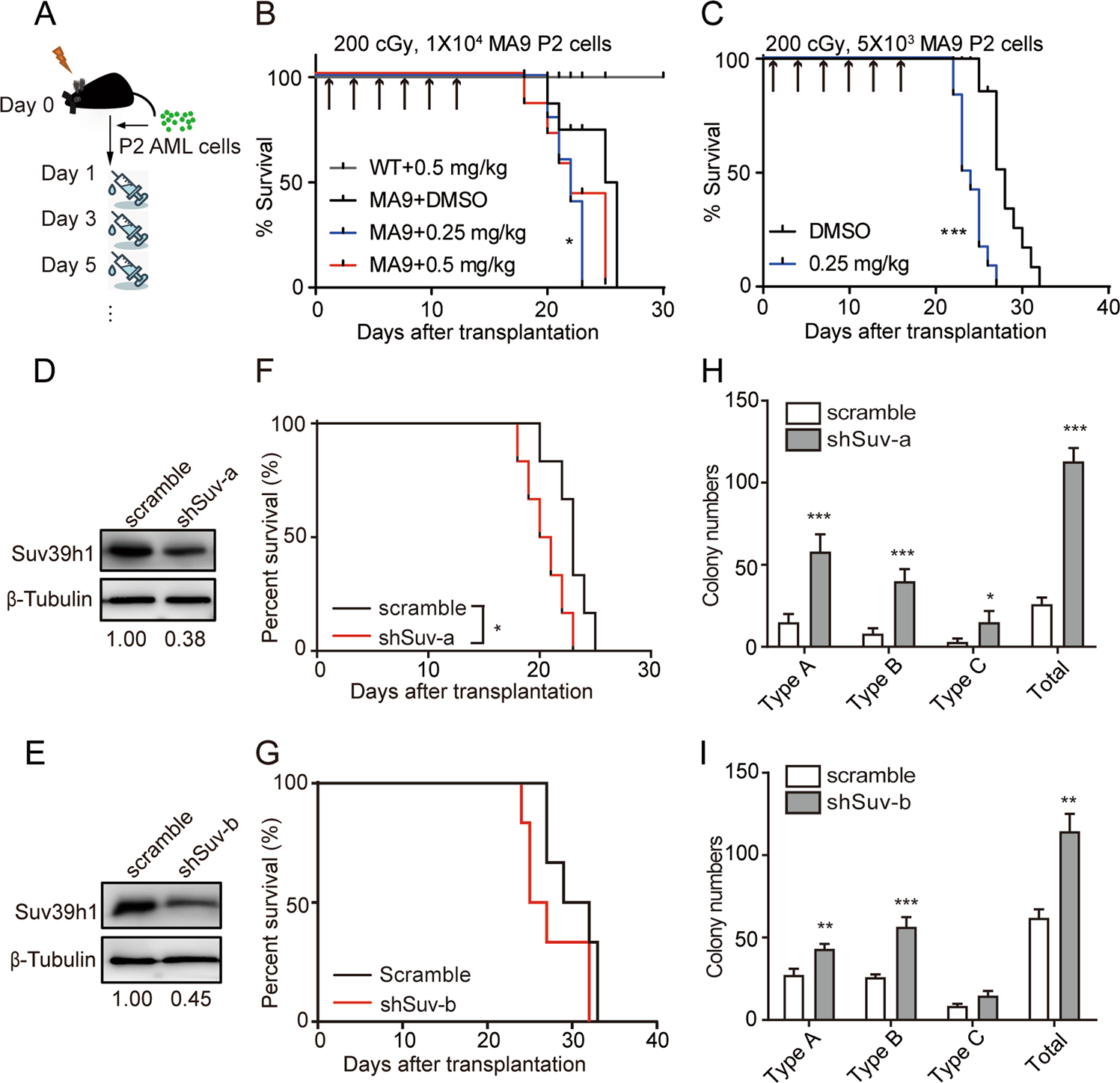
Fig. 5: Chaetocin treatment or Suv39h1 knockdown accelerated AML progression.
From: SUV39H1 regulates the progression of MLL-AF9-induced acute myeloid leukemia

a Experimental scheme of chaetocin treatment. Mice were sub-lethally irradiated, and transplanted with MA9 P2 AML cells. Chaetocin treatment started at 1 day after transplantation. Intraperitoneal (ip) injections were done every 2 days. b Kaplan–Meier survival curve. Mice were treated as described in (a). Median survival: 25.5 days for DMSO group, 22 days for both dosages of chaetocin groups. n = 5 for each group. Mantel–Cox test, *P < 0.05 for 0.25 mg/kg chaetocin group only. c Kaplan–Meier survival curve. Mice were treated as described in (a). Median survival: 28 days for DMSO group, 23.5 days for chaetocin group. n = 12 for each group. Mantel–Cox test, ***P < 0.0001. d, e Immunoblot analyses of Suv39h1 level in whole BM cells from control or shSUV primary recipients (d for shSuv-a and e for shSuv-b). Densitometry was determined by ImageJ. f, g Kaplan–Meier survival curves of secondary (transplanted with P0 cells, 2 × 104 cells per group, (f) for shSuv-a and (g) for shSuv-b) recipients. n = 6 for each group, Mantel–Cox test *P < 0.05 for shSuv-a. h, i Colony-forming assays of BM leukemic cells from secondary recipients (h for shSuv-a and i for shSuv-b); n = 4, *P < 0.05, ***P < 0.001, Student’s t test.