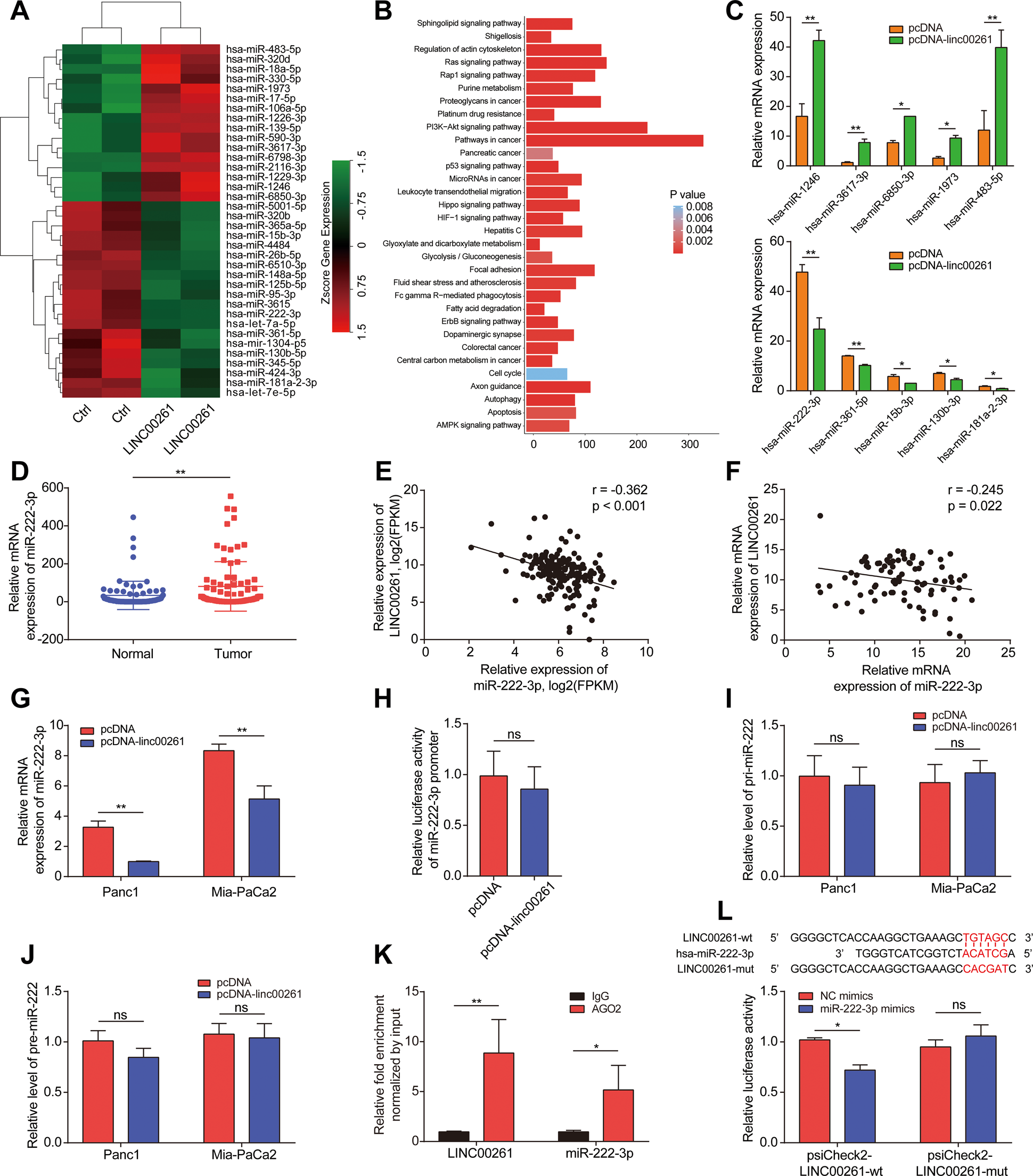
Fig. 5: LINC00261 physically interacts with miR-222-3p.

A Heatmap of differentially expressed miRNAs from miRNA sequencing data in Panc1 cells transfected with empty control or overexpressing LINC00261. B KEGG enrichment analysis using differentially expressed miRNAs. C Validation of the top 5 upregulated and downregulated miRNAs by LINC00261 with the most dramatic fold change in Panc1 cells. D The expression of miR-222-3p in patient samples from our center. The correlation analysis between LINC00261 and miR-222-3p using expression data from E TCGA database and F our center. G The expression of miR-222-3p in Panc1 and Mia-PaCa2 cells transfected with empty control or overexpressing LINC00261. H Promoter luciferase activity of miR-222-3p in HEK-293T cells transfected with empty control or overexpressing LINC00261. The expression change of I pri-miR-222 and J pre-miR-222 in Panc1 and Mia-PaCa2 cells transfected with empty control or overexpressing LINC00261. K RIP assay showing the fold enrichment of LINC00261 and miR-222-3p using AGO2 and IgG antibodies in Panc1 cells. L Luciferase activity in HEK-293T cells cotransfected with LINC00261 wild-type or mutant sequence and miR-222-3p mimics. The data are presented as the mean ± SD of three independent experiments. *P < 0.05; **P < 0.01. ns no significance.