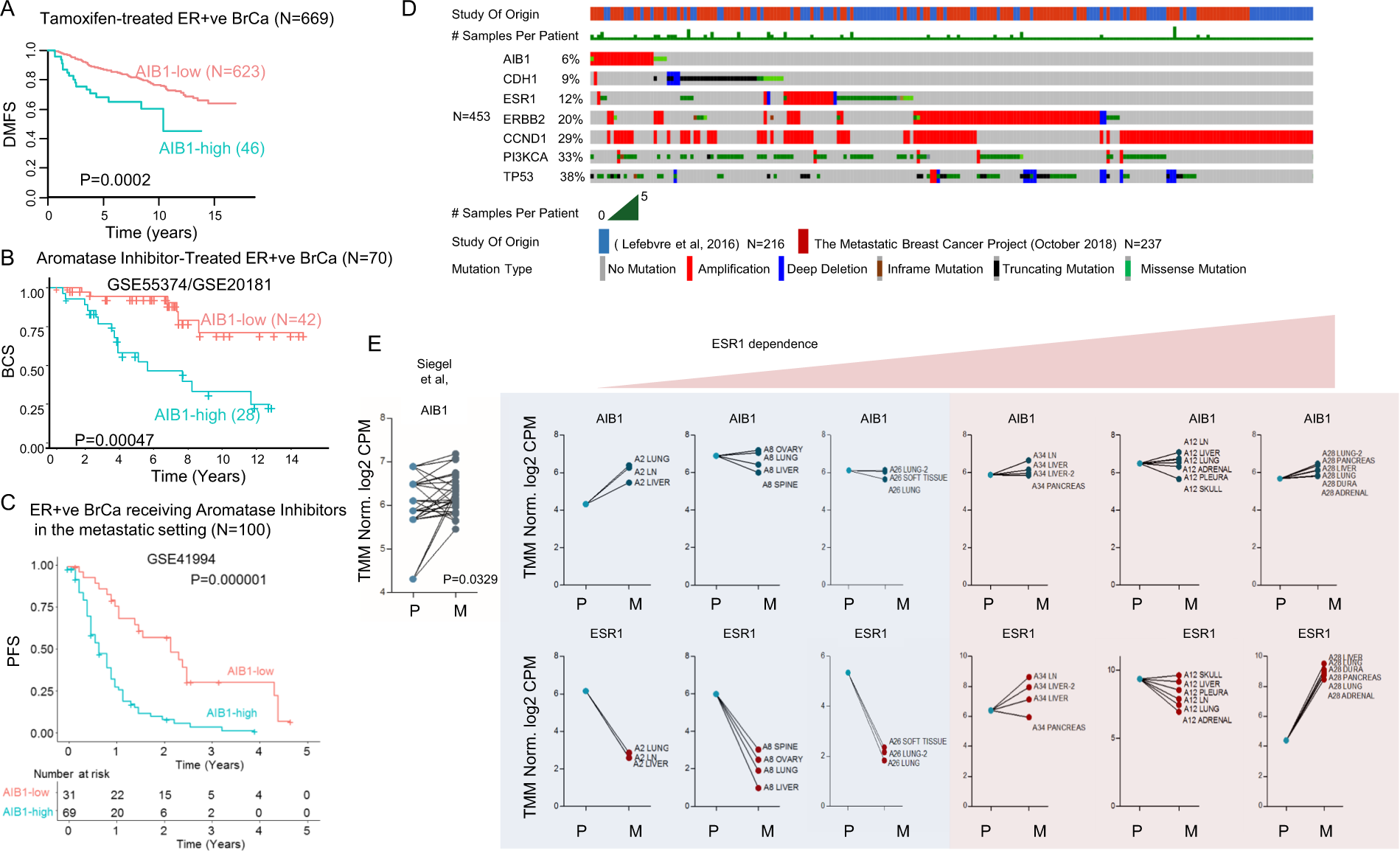
Fig. 1: AIB1 predicts outcome in endocrine resistant breast cancer.

A Ranked AIB1 target gene set expression in 669 primary breast tumors from ER positive Tamoxifen-treated patients. Kaplan–Meier analysis of distant metastatic free survival (DMFS) according to mRNA expression of AIB1 in ER positive 4-OHT-treated patients (n = 669). Data is from four published Affymetrix microarray datasets (GSE6532, GSE9195, GSE17705, GSE12093). B Ranked AIB1 expression in primary breast tumors from ER positive AI-treated patients. AIB1 mRNA expression associated significantly with worse breast cancer specific survival (BCS) (p = 0.0004, n = 70, HR 4.7). Data is from published Affymetrix microarray datasets (GSE55374/GSE20181). For both colors are log2 mean-centered values, blue=high, orange=low. All data sets were summarized with Ensembl alternative CDF and normalized with Robust Multi-array Average (RMA), before integration using ComBat to remove dataset-specific bias. C Ranked AIB1 expression in metastatic breast tumors from ER+ AI-treated patients. Kaplan-Meier displays high AIB1 expression associating with worse progression-free survival (p = 0.000001, n = 100) in metastatic ER+ AI-treated patients. Data is from published Affymetrix microarray dataset GSE41994. Colors are log2 mean-centered values, blue=high, orange=low. All data sets were summarized with Ensembl alternative CDF and normalized with Robust Multi-array Average (RMA), before integration using ComBat to remove dataset-specific bias. D cBioPortal generated oncoprint map displaying most common amplifications/mutations detected in DNA-sequenced metastatic breast tumors from the Metastatic Breast Cancer Project and Lefebre et al cohort (n = 453). Oncoprint map is cropped to highlight first 100 tumors that capture AIB1 aberrations in relation to other frequently altered genes (Full annotation can be found in Supplement Tables). E Paired ladder plot of AIB1 and ESR1 mRNA expression in patient-matched primary (P) and metastatic (M) cases (n = 6 patients; n = 32 tumors; Siegel et al.). Light green dots represent primary tumor expression values and dark green dots represent metastatic tumor expression values (log2norm CPM). P value obtained via two-sided Wilcoxon signed-rank test.