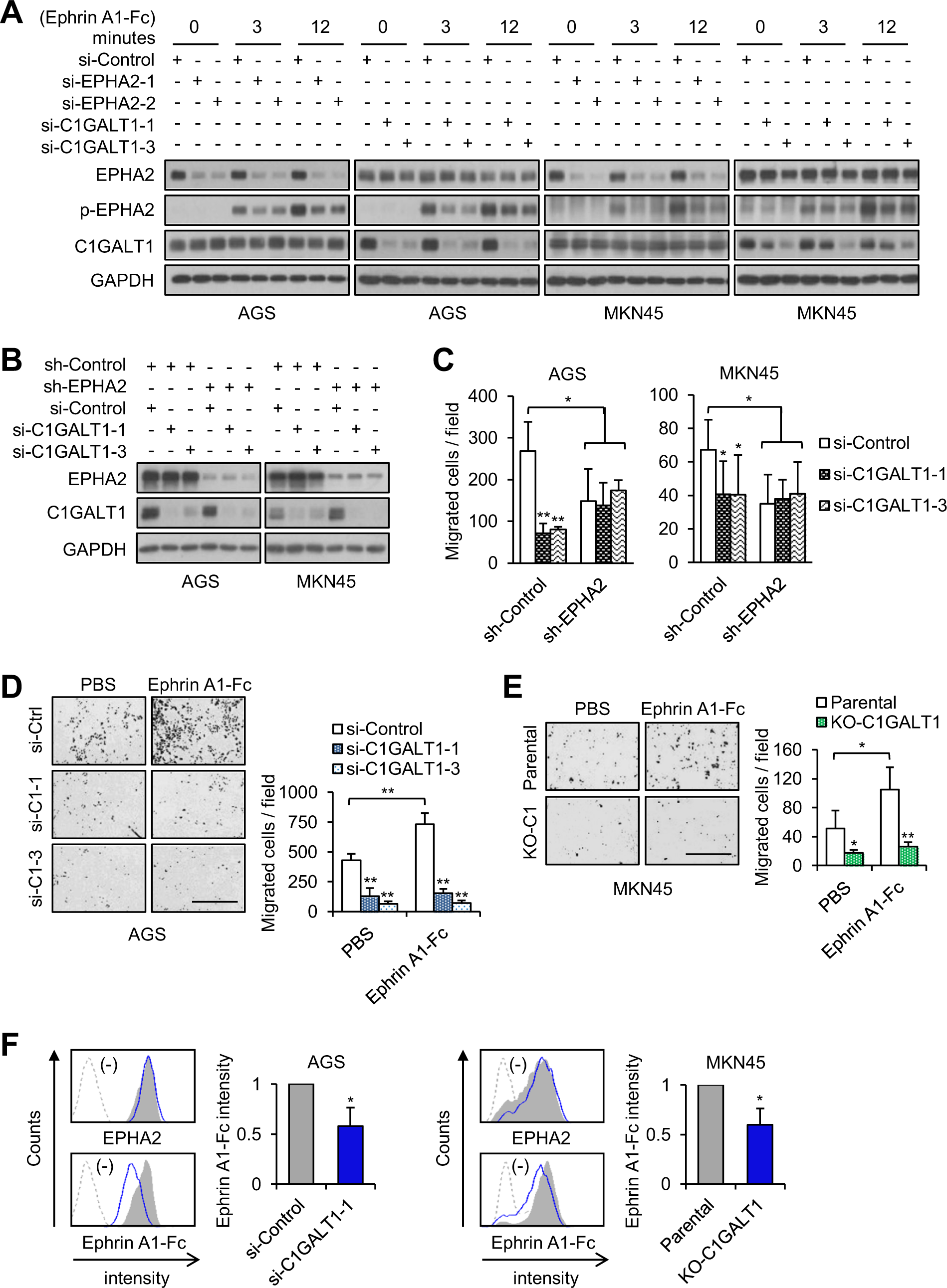
Fig. 6: C1GALT1 mediates its pro-migratory effect on gastric cancer cells through EPHA2.

a Both C1GALT1 knockdown and EPHA2 knockdown decreased phosphorylation of EPHA2 at Tyr588 in AGS and MKN45 cells. EPHA2 and C1GALT1 were knocked known with siRNAs, as indicated, in AGS and MKN45 cells. The cells were treated with Ephrin A1-Fc for different times as indicated. Western blots showing expression of EPHA2, p-EPHA2 (Tyr588), C1GALT1, and GAPDH. Representative results from three independent experiments were shown. b Western blots showing siRNA-mediated C1GALT1 knockdown in stable EPHA2 knockdown AGS and MKN45 cells. c Cell migration analyzed using transwell migration assays. AGS and MKN45 cells were seeded in Boyden chambers with 10% FBS as a chemoattractant. Student’s t test and graphed as mean ± SD (n = 3). *p < 0.05; **p < 0.01. d C1GALT1 knockdown inhibited Ephrin A1-Fc-triggered migration in AGS cells. Cells were pretreated with Ephrin A1-Fc and then subjected to transwell migration assays using 10% FBS as a chemoattractant. Representative images of migrated cells (left panel) and statistical result were shown. Scale bars indicate 1 mm. Student’s t test and graphed as mean ± SD (n = 3). *p < 0.05; **p < 0.01. e C1GALT1 knockout inhibited Ephrin A1-Fc-triggered migration in MKN45 cells. Cells were pretreated with Ephrin A1-Fc and then subjected to transwell migration assays using 10% FBS as a chemoattractant. Representative images of migrated cells (left panel) and statistical result were shown. Scale bars indicate 1 mm. Student’s t test and graphed as mean ± SD (n = 3). *p < 0.05; **p < 0.01. f C1GALT1 knockdown and C1GALT1 knockout decreased binding of Ephrin A1-Fc to AGS and MKN45 cells, respectively. Cells were stained with anti-EPHA2 antibody or Ephrin A1-Fc and then analyzed by flow cytometry. Bar diagrams showing relative Ephrin A1-Fc binding to cells. Data are presented as mean ± SD (n = 3). *p < 0.05 using student’s t test.