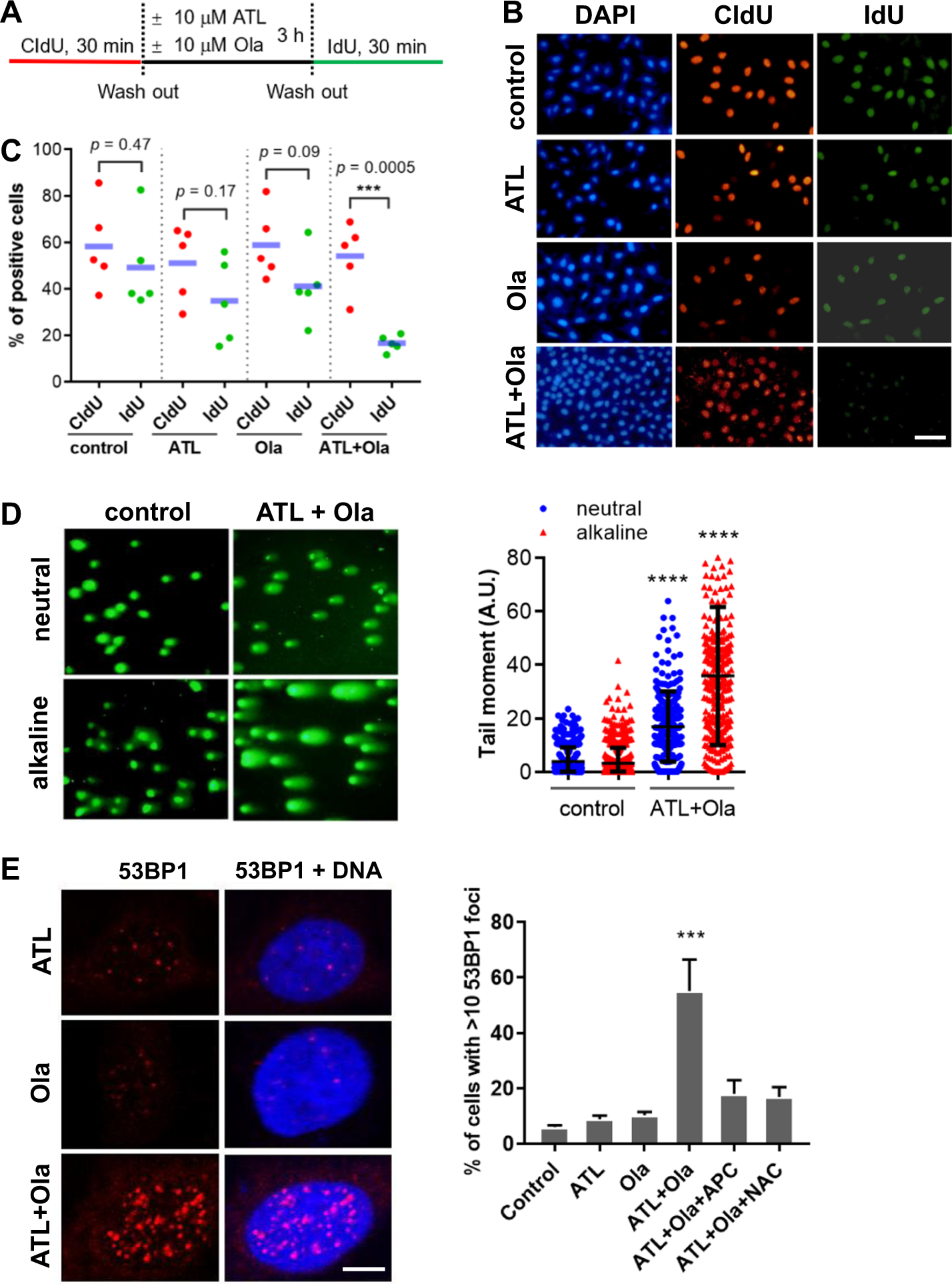
Fig. 5: ATL synergizes with olaparib to induce replication fork stalling and DSB in cancer cells.

a Schedule of CIdU and IdU labeling and drug treatment. b Representative images of CIdU and IdU positive PC-3 cells (scale bar: 25 μm). c The percentage of CIdU and IdU positive cells in three wells. d Representative images of neutral and alkaline comet assay. PC-3 cells were treated by vehicle control or the combination of 10 μM ATL and 10 μM olaparib (Ola) for 12 h. e Immunofluorescent staining of 53BP1. PC-3 cells were treated by 10 μM ATL, 10 μM olaparib (Ola) or the combination of the two, with or without 10 mM NAC or 5 μM aphidicolin (APC), for 12 h. 53BP1 positive cells were measured using the ImageJ software and the data were processed by the Prism software. ***p < 0.001, ****p < 0.0001 vs. vehicle control.