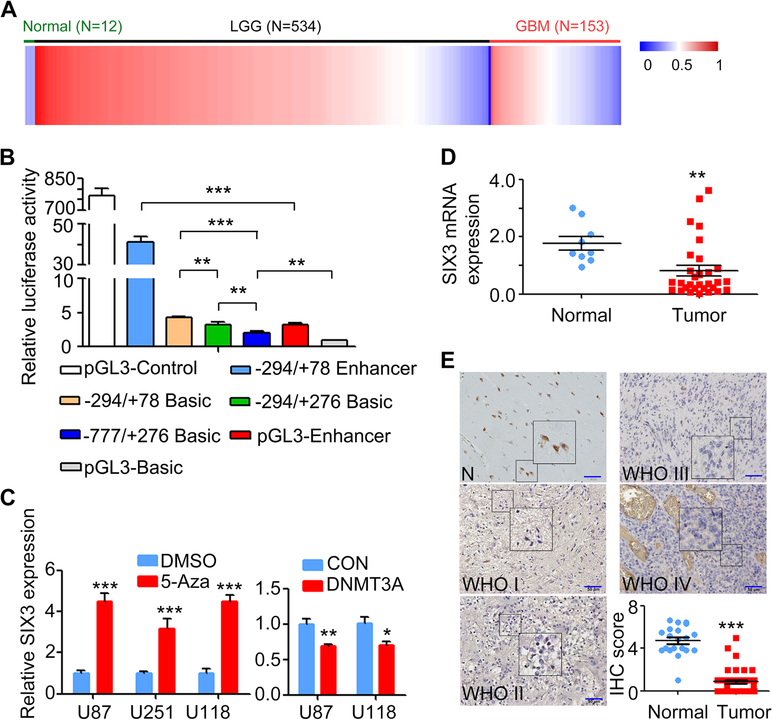
Fig. 1: SIX3 hypermethylation correlates with low SIX3 expression in human glioma.
From: The EGFR-ZNF263 signaling axis silences SIX3 in glioblastoma epigenetically

a Experiments with TCGA showing DNA methylation levels in glioma tissues. b Luciferase reporter assay showing that −294/+78 (TSS = 0) is the core promoter regions of SIX3. c RT-qPCR analysis showing that 5-aza-2-deoxycytidine treatment enhances SIX3 expression (left), while overexpression of DNMT3A inhibits SIX3 expression (right). d RT-qPCR and (e) IHC analyses showing SIX3 expression in glioma and normal tissues. *p < 0.05; **p < 0.01; ***p < 0.001.