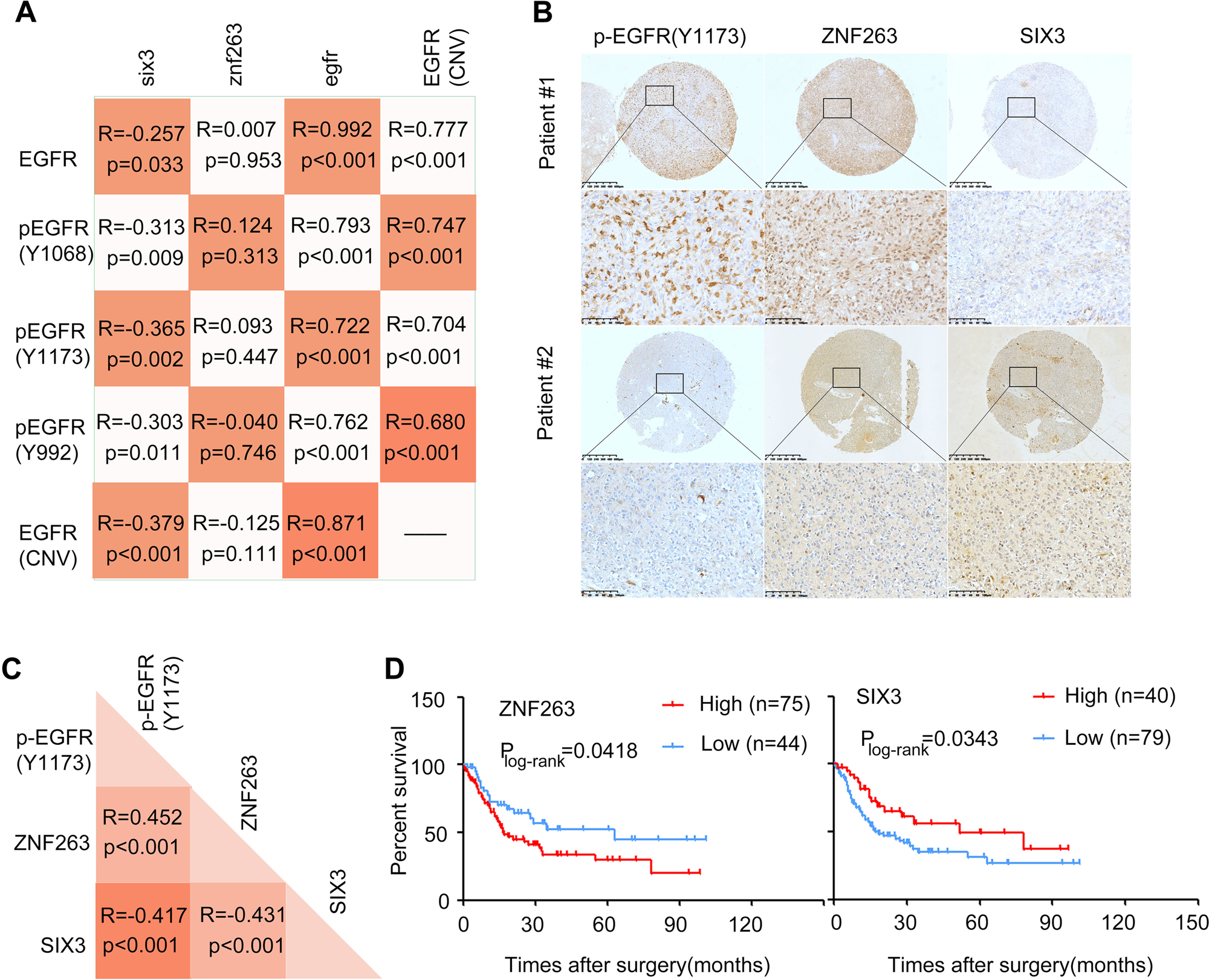
Fig. 7: EGFR-ZNF263 signaling components in human glioblastoma tissues and the clinical outcomes.
From: The EGFR-ZNF263 signaling axis silences SIX3 in glioblastoma epigenetically

a Correlation analysis of EGFR, p-EGFR (Y1173), EGFR copy number variation (CNV), ZNF263 and SIX3 expression. Data from TCGA. b Representative images of IHC staining of p-EGFR (Y1173), ZNF263 and SIX3 from the glioma tissue microarray analysis. c The relationship between p-EGFR (Y1173), ZNF263 and SIX3 expression. d Kaplan–Meier survival curves comparing survival probability among ZNF263 high expression and low expression glioma patients (left), and SIX3 high expression and low expression glioma patients (right).