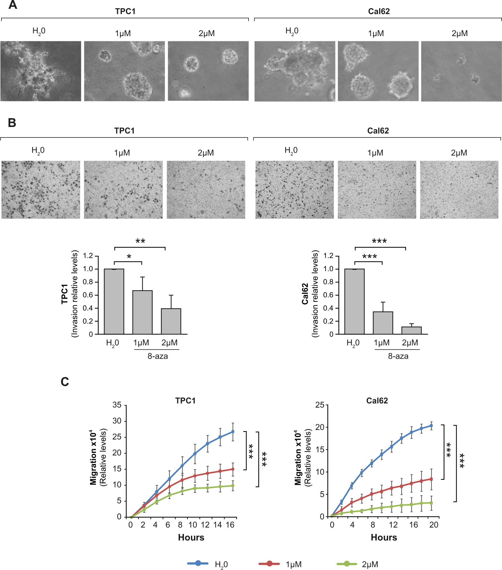
Fig. 7: Inhibition of RNA A-to-I editing reduces 3D growth and 2D invasion and migration in thyroid cancer cells.

TPC1 and Cal62 cell lines were treated with 8-azaadenosine (8-aza) (1 or 2 µM) or water (H2O). a 3D cell culture in Matrigel. b Upper panel: representative images of the lower chamber (invading cells). Bottom panel: cell invasion relative to the nontreated cells. c Quantification from a wound-healing assay at the indicated time points after scratching. Values represent mean ± SD (n = 3). *p < 0.05; **p < 0.01; ***p < 0.001.