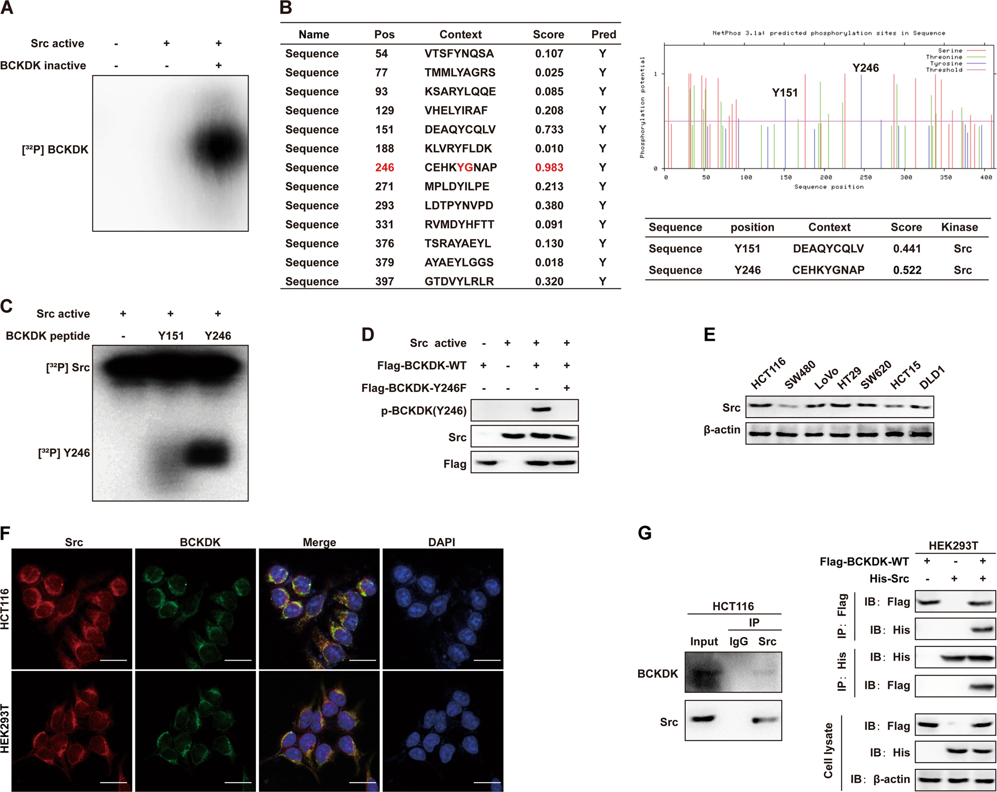
Fig. 3: Src binds with and phosphorylates BCKDK at the Y246 site in vitro.
From: Phosphorylation of BCKDK of BCAA catabolism at Y246 by Src promotes metastasis of colorectal cancer

a Active Src kinase phosphorylated inactive BCKDK substrate in vitro in the presence of [γ-32p]ATP as visualized by autoradiography. b Potential phosphorylated tyrosine sites (left and upper right panel) and upstream kinase (lower right panel) of BCKDK were predicted by the NetPhos3.1 software program. c Active Src phosphorylated BCKDK Y246 peptides in vitro in the presence of [γ-32p]ATP. d WT and mutated forms of BCKDK protein were used as substrates for active Src in vitro in the presence of ATP. The phosphorylation signal was visualized by western blot with p-BCKDK (Y246) antibody. e Expression of Src in seven CRC cell lines. f Colocalization of Src and BCKDK in HCT116 and HEK293T cells. g BCKDK was coimmunoprecipitated with Src in HCT116 cells (left panel). Exogenous Src coimmunoprecipitated with BCKDK in HEK293T cells (right panel).